Clone selected annotations or representations in drawings
The Clone selected command allows you to clone previously created annotation objects and drawing object representations among the assemblies or cast units with the same type and similar shape in GA drawings.
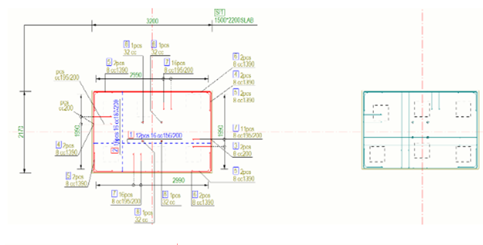
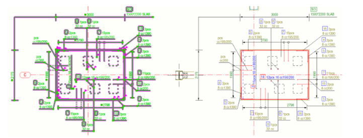
When editing GA drawings, it is often required to add annotations, dimensioning and styles for building objects as repetitive tasks. The new Clone selected feature clones existing annotation objects,drawing object representations and styles from selected source objects to selected target objects in GA drawings. With this feature, you can reduce manual repetition considerably.
You can clone annotation objects and drawing object representations inside one drawing view or among different drawing views.
Clone selected recognizes the following types of drawing content:
-
Associative and independent annotation objects: dimensions, marks, texts, symbols, text files, and DWG/DXF files
-
Sketch objects, such as circles, rectangles, and polygons
-
Object representations and styles: line colors, line types, hatches
Adjust cloning settings
Before you clone, you may want to define how and what to clone in Cloning settings. You can also clone using the default settings.
Clone selected annotations and object properties
Before you clone, first modify the source object so that it contains the desired dimensions and annotations, and adjust the source object properties.
When cloning dimensions, remember to set the dimension associativity rules before cloning to avoid the situation where it is unclear which object a dimension point is associated with. For more information, see Display and change dimension point associativity.
Cloning of annotations to multiple assemblies or cast units produces best results only when annotations and dimensions are associated with single-assemblies or cast units in source selection.
When the source selection contains annotations and dimensions associated with multiple assemblies, Clone selected will produce accurate results only if corresponding groups of assemblies or cast units are selected in the target one by one, not all at once.
Limitations
-
Some drawing objects cannot be used as source objects, such as grid lines, section view symbols, drawing view names, neighbor parts and neighbor reinforcement. These object types will not be highlighted during/after area or single selection. Messages on the status bar indicate if an object cannot be selected.
-
Clone selected cannot be used with pour units.
-
To achieve accurate cloning results, all dimensions should be associated either with grid line intersection points or with intersections of building objects and grid lines.
Dimension point associated with intersection of two perpendicular grid lines:

Note that all dimension points that are located in arbitrary positions along the grid lines in the source selection will be cloned to wrong coordinates in the target.
Dimension point associated with intersection of part side and grid line:

-
Clone selected cannot be used for cloning radial or curved dimensions.
-
Cloning of annotations to mirrored objects created with the Mirror command in the model does not produce accurate results.
-
Cloning modes do not affect cloning of independent annotation objects or sketch objects. Listed object types will be copied to target as many times as clone selected is applied to the target objects.
-
Dimensions will not be cloned if the viewing directions of the source and target drawing views do not match. In this case, a message is shown on the status bar.

