Klonuj wybrane oznaczenia lub prezentacje obiektów na rysunkach
Polecenie Klonuj wybrane umożliwia klonowanie obiektów oznaczenia i prezentacji obiektu rysunku między zespołami lub zespołami betonowymi tego samego typu i podobnego kształtu w rysunkach zestawczych.
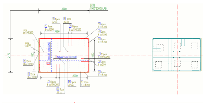
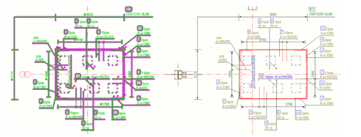
Podczas edytowania rysunków zestawczych jest często wymagane wielokrotne dodawanie oznaczeń, wymiarowania i stylów do obiektów budowlanych. Klonuj wybrane zawiera nową funkcję klonowania istniejących obiektów oznaczenia, prezentacji obiektu rysunków i stylów z wybranych obiektów źródłowych do wybranych obiektów docelowych w rysunkach zestawczych. Funkcja ta znacznie zmniejsza ilość powtarzalnych czynności wykonywanych ręcznie.
Istnieje możliwość klonowania obiektów oznaczenia i prezentacji obiektu rysunku wewnątrz jednego widoku rysunku lub między różnymi widokami rysunku.
Opcja Klonuj wybrane rozpoznaje następujące typy zawartości rysunku:
-
Powiązane i niezależne obiekty oznaczeń: wymiary, znaki, teksty, symbole, pliki tekstowe i pliki DWG/DXF
-
Obiekty szkicu, jak okręgi, prostokąty i wieloboki
-
Prezentacje obiektu i style: kolory linii, typy linii, kreskowania
Dostosowywanie ustawień klonowania
Przed klonowaniem można określić, co i jak będzie klonowane w Ustawienia klonowania. Możliwe jest także klonowanie przy użyciu ustawień domyślnych.
Klonowanie wybranych oznaczeń i właściwości obiektu
Przed klonowaniem najpierw zmień obiekt źródłowy tak, aby zawierał wymagane wymiary i oznaczenia, i dostosuj właściwości obiektu źródłowego.
Podczas klonowania wymiarów należy pamiętać o ustawieniu reguł powiązania wymiaru przed klonowaniem, aby uniknąć niejasności dotyczących tego, z którym obiektem jest powiązany punkt wymiaru. Więcej informacji na ten temat można znaleźć w podrozdziale Wyświetlanie i zmienianie powiązania punktu wymiaru.
Wyniki klonowania oznaczeń do wielu zespołów lub zespołów betonowych są najlepsze, gdy oznaczenia i wymiary są powiązane z pojedynczymi zespołami lub zespołami betonowymi w wybranym obiekcie źródłowym.
Gdy wybrany obiekt źródłowy zawiera oznaczenia i wymiary powiązane z wieloma zespołami, wyniki polecenia Klonuj wybrane będą poprawne pod warunkiem, że odpowiednie grupy zespołów lub zespołów betonowych są wybierane w obiekcie docelowym jeden po drugim, a nie wszystkie naraz.
Ograniczenia
-
Niektórych obiektów rysunku nie można użyć jako obiektów źródłowych. Są to m.in. linie siatki, symbole widoku przekroju, nazwy widoku rysunku, elementy sąsiednie i zbrojenie sąsiednie. Obiekty tego typu nie będą podświetlane podczas i po wybraniu pojedynczego obiektu lub wielu obiektów obszarem. Komunikaty na pasku stanu informują o tym, że obiekt nie może zostać wybrany.
-
Polecenie Klonuj wybrane nie może być używane z jednostkami sekcji wylewania.
-
W celu osiągnięcia dokładnych rezultatów klonowania wszystkie wymiary powinny być powiązane z punktami przecięcia linii siatki lub przecięciami obiektów budowlanych i linii siatki.
Punkt wymiaru powiązany z przecięciem dwóch linii siatki prostopadłej:

Wszystkie punkty wymiaru znajdujące się w dowolnej pozycji wzdłuż linii siatki w wybranym obiekcie źródłowym zostaną sklonowane do błędnych współrzędnych w obiekcie docelowym.
Punkt wymiaru powiązany z przecięciem boku elementu i linii siatki:

-
Klonuj wybrane nie może służyć do klonowania wymiarów radialnych ani zakrzywionych.
-
Wyniki klonowania oznaczeń do odbić lustrzanych obiektów utworzonych za pomocą polecenia Lustro nie są dokładne.
-
Tryby klonowania nie wpływają na klonowanie niezależnych obiektów oznaczenia lub obiektów szkicu. Typy obiektów wyszczególnione na liście będą kopiowane do obiektu docelowego tyle razy, ile polecenie Klonuj wybrane zostanie zastosowane do obiektów docelowych.
-
Wymiary nie będą klonowane, jeśli kierunki widoków źródłowych i docelowych rysunku nie będą pasowały. W takim przypadku na pasku stanu zostanie wyświetlony komunikat.

