図面内の選択した注記または表示の複製
[選択部材の図面複製] コマンドを使用すると、以前に作成した注記オブジェクトおよび図面オブジェクトの表示を、一般図にある同じタイプおよび同様の形状の製品またはキャスト ユニット間で複製できます。
一般図を編集するとき、繰り返し行うタスクとして注記、寸法、スタイルを追加する必要があることが多くあります。新しい [選択部材の図面複製] 機能を使用すると、既存の注記オブジェクト、図面オブジェクト表示およびスタイルを、一般図の選択したソース オブジェクトから選択したターゲット オブジェクトに複製できます。この機能を使用すると、手動での繰り返しを大幅に低減できます。
1 つの図面ビュー内で、または異なる図面ビュー間で注記オブジェクトおよび図面オブジェクトの表示を複製できます。
[選択部材の図面複製] は、次のタイプの図面内容を認識します。
-
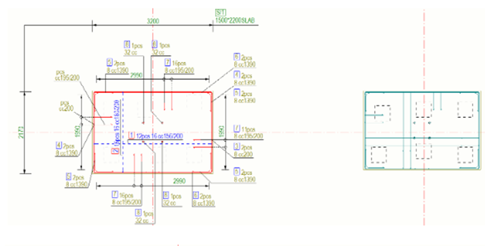
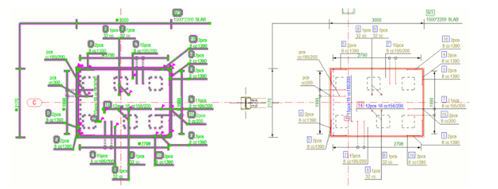
連動的なおよび独立した注記オブジェクト: 寸法、マーク、テキスト、シンボル、テキスト ファイル、および DWG/DXF ファイル
-
円、四角形、ポリゴンなどのスケッチ オブジェクト
-
オブジェクト表示とスタイル: 線の色、線タイプ、ハッチング
複製設定の調整
複製の前に、何をどのように複製するかを [図面複製の設定] で定義できます。デフォルト設定を使用して複製することもできます。
選択した注記とオブジェクト プロパティの複製
複製する前に、まずソース オブジェクトを変更して必要な寸法と注記を持つようにし、ソース オブジェクト プロパティを調整します。
寸法を複製する際には、複製前に寸法の関連付けルールを設定し、寸法点が関連付けられているオブジェクトがどれか明確にしてください。詳細については、「寸法点の関連付けの表示と変更」を参照してください。
複数の製品またはキャスト ユニットへの注記の複製では、注記および寸法がソース選択内の単一製品またはキャスト ユニットに関連付けられている場合にのみ最良の結果が得られます。
複数製品に関連付けられている注記および寸法がソース選択に含まれる場合、選択した複製は、製品またはキャスト ユニットの対応するグループがターゲットで一度にではなく 1 つずつ選択されている場合にのみ正確な結果になります。
制限事項
-
寸法線、断面図シンボル、図面ビュー名、隣接部材、隣接鉄筋などの一部の図面オブジェクトは、ソース オブジェクトとして使用できません。これらのオブジェクト タイプは、範囲選択または単体での選択の最中および後にハイライトされません。オブジェクトを選択できない場合は、ステータス バーのメッセージにより表示されます。
-
[選択部材の図面複製] は現場打ちコンクリート ユニットがあるとき使用できません。
-
正確な複製結果を得るには、すべての寸法を基準線交点または建築オブジェクトと基準線の交点に関連付ける必要があります。
2 本の垂直な基準線の交点に関連付けられた寸法点:

ソース選択の基準線に沿った任意の位置に配置されたすべての寸法点は、ターゲットの誤った座標に複製されることに注意してください。
部材側部と基準線の交点に関連付けられた寸法点:

-
[選択部材の図面複製] は、半径寸法または円弧寸法の複製には使用できません。
-
モデル内で [ミラー] コマンドで作成した対称なオブジェクトへの注記の複製は、正確な結果になりません。
-
複製モードは、独立した注記オブジェクトまたはスケッチ オブジェクトの複製には影響しません。リストされたオブジェクト タイプは、選択した複製がターゲット オブジェクトに適用される回数だけターゲットにコピーされます。
-
ソースとターゲットの図面ビューのビュー方向が一致しない場合、寸法は複製されません。この場合、ステータス バーにメッセージが表示されます。

