Cloner des annotations ou des représentations sélectionnées dans des dessins
La commande Cloner la sélection vous permet de cloner des objets d'annotation et des représentations d'objets du dessin créés précédemment parmi les assemblages et les éléments béton du même type et de forme semblable dans les plans d'ensemble.
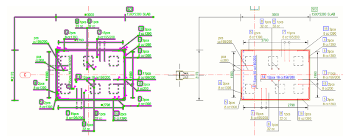
Lors de la modification des plans d'ensemble, il est souvent nécessaire d'ajouter des annotations, des cotations et des styles pour les objets de structure comme tâche répétitive. La nouvelle fonction Cloner la sélection clone les objets d'annotation, les représentations d'objets de dessin et les styles existants des objets sources sélectionnés vers les objets cibles sélectionnés dans les plans d'ensemble. Cette fonction vous permet de réduire considérablement la répétition manuelle.
Vous pouvez cloner des objets d'annotation ou des représentations d'objets de dessin à l'intérieur d'une vue du dessin ou parmi différentes vues du dessin.
Cloner la sélection reconnaît les types suivants de contenu de dessin :
-
Objets d'annotation associatifs et indépendants : cotes, repères, textes, symboles, fichiers texte et fichiers DWG/DXF
-
Objets d'épure, tels que des cercles, rectangles et polygones
-
Représentations des objets et styles : couleurs de ligne, types de ligne, hachures
Ajuster les paramètres de clonage
Avant de cloner, vous pouvez définir comment effectuer le clonage et ce qu'il contient dans Paramètres de clonage. Vous pouvez également effectuer le clonage à l'aide des paramètres par défaut.
Cloner des annotations et des propriétés d'objet sélectionnées
Avant d'effectuer le clonage, modifiez d'abord l'objet source afin qu'il contienne les cotations et les annotations souhaitées, et ajustez les propriétés de l'objet source.
Lors du clonage de cotations, rappelez-vous de définir les règles d'associativité de cotation avant le clonage pour éviter des situations dans lesquelles l'association d'un objet à un point de cotation n'est pas claire. Pour plus d'informations, voir Affichage et modification de l'associativité des points de cotation.
Le clonage des annotations vers plusieurs assemblages ou éléments béton plusieurs produit de meilleurs résultats lorsque seules les annotations et les cotations sont associées à des assemblages et des éléments béton uniques dans la sélection source.
Lorsque la source contient des annotations et des cotations associées à plusieurs assemblages, l'option Cloner la sélection ne produira des résultats précis que si les groupes correspondants d'assemblages ou les éléments béton sont sélectionnés un par un dans la cible, et non pas simultanément.
Limites
-
Certains objets du dessin ne peuvent pas être utilisés comme objets sources, notamment les lignes de maillage, les symboles de coupe, les noms de vue du dessin, les pièces avoisinantes et le ferraillage avoisinant. Ces types d'objets ne seront pas mis en surbrillance pendant/après la sélection simple ou de zone. Les messages sur la barre d'état indiquent si un objet ne peut pas être sélectionné.
-
Cloner la sélection ne peut pas être utilisé avec les unités de coulage.
-
Pour obtenir des résultats de clonage précis, toutes les dimensions doivent être associées avec les points d'intersection des lignes de maillage ou avec les intersections des objets de construction et des lignes de maillage.
Point de cotation associé à l'intersection de deux lignes de maillage perpendiculaires :

Notez que tous les points de cotation qui sont placés dans une position arbitraire le long des lignes de maillage dans la sélection source seront clonés à des coordonnées incorrectes dans la cible.
Point de cotation associé à l'intersection du coté et de la ligne de maillage de pièce :

-
Cloner la sélection ne peut pas être utilisé pour cloner des cotations radiales ou courbes.
-
Le clonage des annotations sur des objets symétrisés créés avec la commande Miroir dans le modèle ne produit pas de résultats précis.
-
Les modes de clonage n'affectent pas le clonage des objets d'annotation indépendants ou des objets d'épure. Les types d'objet répertoriés seront copiés dans la cible autant de fois que l'option Cloner la sélection est appliquée aux objets cibles.
-
Les cotations ne seront pas clonées si les directions des vues des dessins source et cible ne correspondent pas. Dans ce cas, un message s'affiche dans la barre d'état.

