Ausgewählte Anmerkungen oder Darstellungen in Zeichnungen klonen
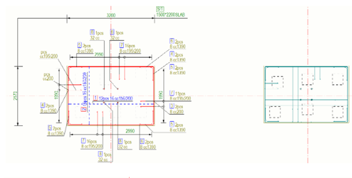
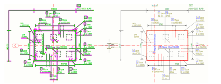
Der Befehl Ausgewähltes klonen dient zum Klonen zuvor erstellter Bezeichnungsobjekte und Zeichnungsobjektdarstellungen zwischen den Baugruppen oder Bauteilen mit demselben Typ und ähnlicher Form in Übersichtszeichnungen.
Bei der Bearbeitung von Übersichtszeichnungen ist es häufig erforderlich, wiederholt Bezeichnungen, Bemaßungen und Stile für Bauobjekte hinzuzufügen. Mit der neuen Funktion Ausgewähltes klonen werden vorhandene Bezeichnungsobjekte, Zeichnungsobjektdarstellungen und Stile von ausgewählten Quellobjekten in ausgewählte Zielobjekte in Übersichtszeichnungen geklont. Mit dieser Funktion können Sie die manuelle Wiederholung erheblich reduzieren.
Sie können Bezeichnungsobjekte und Zeichnungsobjektdarstellungen innerhalb einer Zeichnungsansicht oder zwischen verschiedenen Zeichnungsansichten klonen.
Ausgewähltes klonen erkennt die folgenden Arten von Zeichnungsinhalten:
-
Assoziative und unabhängige Bezeichnungsobjekte: Bemaßungen, Bezeichnungen, Texte, Symbole, Textdateien und DWG/DXF-Dateien
-
Skizzenobjekte wie Kreise, Rechtecke und Polygone
-
Objektdarstellungen und -stile: Linienfarben, Linientypen, Schraffuren
Anpassen von Kloneinstellungen
Vor dem Klonen sollten Sie in Einstellungen Klonen definieren, wie und was geklont werden soll. Sie können auch mit den Standardeinstellungen klonen.
Klonen von ausgewählten Bezeichnungen und Objekteigenschaften
Ändern Sie vor dem Klonen zunächst das Quellobjekt, damit es die gewünschten Bemaßungen und Bezeichnungen enthält, und passen Sie die Quellobjekteigenschaften an.
Denken Sie beim Klonen von Bemaßungen daran, vor dem Klonen die Bemaßungsassoziativitätsregeln festzulegen, damit keine Situation auftritt, in der unklar ist, welchem Objekt ein Maßpunkt zugeordnet ist. Weitere Informationen finden Sie unter Anzeigen und Ändern der Assoziativität von Maßpunkten.
Das Klonen von Bezeichnungen in mehrere Baugruppen oder Bauteile erzeugt nur dann optimale Ergebnisse, wenn Bezeichnungen und Bemaßungen in der Quellauswahl einzelnen Baugruppen oder Bauteilen zugeordnet sind.
Wenn die Quellauswahl Bezeichnungen und Bemaßungen enthält, die mehreren Baugruppen zugeordnet sind, erzeugt Ausgewähltes klonen nur dann exakte Ergebnisse, wenn die entsprechenden Gruppen von Baugruppen oder Bauteilen im Ziel nacheinander ausgewählt werden, nicht alle gleichzeitig.
Einschränkungen
-
Einige Zeichnungsobjekte können nicht als Quellobjekte verwendet werden. Dazu gehören Rasterlinien, Schnittansichtssymbole, Zeichnungsansichtsnamen, Nachbarteile und benachbarte Bewehrungen. Diese Objekttypen werden während/nach der Bereichs- oder Einzelauswahl nicht hervorgehoben. Meldungen in der Statusleiste zeigen an, wenn ein Objekt nicht ausgewählt werden kann.
-
Ausgewähltes klonen kann nicht mit Betoniereinheiten verwendet werden.
-
Um exakte Klonergebnisse zu erzielen, müssen alle Bemaßungen entweder mit Rasterlinienschnittpunkten oder mit Schnittpunkten von Bauobjekten und Rasterlinien verknüpft werden.
Maßpunkt, der dem Schnittpunkt zweier zueinander lotrechter Rasterlinien zugeordnet ist:

Beachten Sie, dass alle Maßpunkte, die sich an einer beliebigen Position entlang der Rasterlinien in der Quellauswahl befinden, an falsche Koordinaten im Ziel geklont werden.
Maßpunkt, der dem Schnittpunkt einer Teilseite mit einer Rasterlinie zugeordnet ist:

-
Ausgewähltes klonen kann nicht zum Klonen von radialen oder Bogenmaßen verwendet werden.
-
Das Klonen von Bezeichnungen in gespiegelte Objekte, die mit dem Befehl Spiegeln im Modell erstellt wurden, führt nicht zu genauen Ergebnissen.
-
Klonmodi wirken sich nicht auf das Klonen unabhängiger Bezeichnungsobjekte oder Skizzenobjekte aus. Aufgelistete Objekttypen werden so oft in das Ziel kopiert, wie Ausgewähltes klonen auf die Zielobjekte angewendet wird.
-
Bemaßungen werden nicht geklont, wenn die Ansichtsrichtungen von Quell- und Zielzeichnungsansichten nicht übereinstimmen. In diesem Fall wird eine Meldung in der Statusleiste angezeigt.

