克隆图纸中选定的注释或表示
复制所选项命令允许您在整体布置图中具有相同类型和相似形状的构件或浇筑体之间,复制以前创建的注释对象和图纸对象表示。
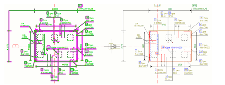
在编辑整体布置图时,通常需要为建筑对象添加注释、尺寸标注和样式,而这是一项重复任务。新复制所选项功能在整体布置图中,将现有注释对象、图纸对象表示和样式从选定的源对象复制到选定的目标对象。使用此功能,可以显著减少手动重复次数。
您可在一个图纸视图中或者不同图纸视图之间复制注释对象和图纸对象表示。
复制所选项可以识别以下类型的图纸内容:
-
关联和独立注释对象:尺寸、标记、文本、符号、文本文件和 DWG/DXF 文件
-
草图对象,例如圆、矩形和多边形
-
对象表示和样式:线的颜色、线类型、阴影
调整复制设置
在复制之前,您可能需要在复制设置中定义如何复制以及复制什么内容。您也可以使用默认设置进行复制。
复制所选注释和对象属性
在复制之前,请先修改源对象,使其包含所需的尺寸和注释,并调整源对象的属性。
复制尺寸时,请记住在复制之前设置尺寸关联性规则,以避免尺寸点所关联到的对象不明确的情况。有关更多信息,请参见显示和更改尺寸点关联性。
仅当源选择中的注释和尺寸关联到单个构件或浇筑体时,将注释复制到多个构件或浇铸体才能得到最好的结果。
如果源选择包含与多个构件相关联的注释和尺寸,则仅当在目标中逐个(而非同时)选择对应的构件组或浇铸体组时,才会得到精确的结果。
限制
-
某些图纸对象不能用作源对象,例如轴线、剖面图符号、图纸视图名称、相邻零件和相邻钢筋。在使用区域选择时或单个选择时,或者在选择后,这些对象类型不会高亮显示。状态栏上的消息指示对象是否不可选择。
-
复制所选项不能与浇筑体一起使用。
-
要获得精确的复制结果,所有尺寸均应与轴线交点或者建筑对象与轴线的交点相关联。
尺寸点关联到两条垂直轴线的交点:

请注意,源选择中轴线上位于任意位置的所有尺寸点都会复制到目标中的错误坐标。
尺寸点关联到零件边与轴线的交点:

-
复制所选项不能用于复制半径或弯曲尺寸。
-
复制在模型中使用镜像命令创建的镜像对象的注释不会产生精确的结果。
-
复制模式不会影响独立注释对象或草图对象的复制。列出的对象类型将复制到目标,其次数等于所选复制应用到目标对象的次数。
-
如果源和目标图纸视图的视图方向不匹配,则不会复制尺寸。在这种情况下,会在状态栏上显示一条消息。

