您可以使用对象组指定要在不同尺寸线上进行尺寸标注的不同对象。
-
在图纸和报告选项卡上,单击。
-
单击尺寸标注并转到零件选项卡。
- 通过单击添加标准并从对象组列的列表中选择规则,向尺寸标注规则中添加需要的对象组。
-
如果需要,您可以通过单击对象组创建新的的对象组。例如,为不同尺寸的梁添加对象组规则。
-
对于每个对象组,选择位置选项、水平位置选项和垂直位置选项,具体取决于组中对象的类型。
例如,对于梁组,请将水平位置设置为左侧,以便将梁尺寸定位在轴线的左侧。
- 如果需要,在标签列中输入要为图纸中的不同对象组显示的文本标签。 例如,输入梁的尺寸。
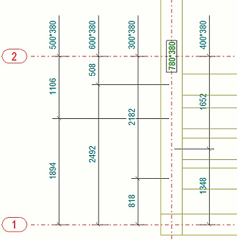
示例
在本示例中,已经创建了多个梁组,每个梁组对应要进行尺寸标注的每个梁尺寸,然后选择了不同组中尺寸的位置,并且添加了为每个组显示的标签:
