컨트롤 번호 순서

Tekla Structures
수정됨: 31 10월 2019
2023
Tekla Structures

컨트롤 번호 순서

컨트롤 넘버를 할당할 때는 어떤 순서로 할당할지 정의해야 합니다. 이 순서는 각 부재의 글로벌 좌표계 위치를 기준으로 합니다.

옵션은 다음과 같습니다.

  • 없음

  • X

  • Y

  • Z

  • -X

  • -Y

  • -Z

방향이 양수(X, Y, Z)일 경우 좌표 값이 가장 낮은 부재부터 넘버링됩니다. 방향이 음수(-X, -Y 및 -Z)일 경우 좌표 값이 가장 높은 부재부터 넘버링됩니다.

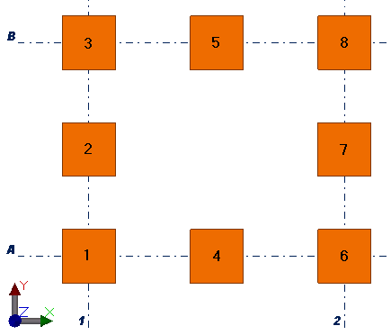
예를 들어 첫 번째 방향이 X, 두 번째 방향이 Y, 세 번째 방향이 Z일 경우 넘버링이 x 좌표 값이 가장 낮은 부재부터 시작합니다. x 좌표가 동일한 부재가 여러 개일 경우 각 부재의 y 좌표를 비교합니다. x 및 y 좌표가 동일한 부재가 여러 개일 경우 각 부재의 z 좌표를 비교합니다.

다음 예에서 첫 번째 방향은 X이고 두 번째 방향은 Y입니다. 번호 1–8은 컨트롤 넘버입니다.

도움이 되었습니까?
전송
이전
다음