XS_CONSIDER_NEIGHBOUR_PARTS_IN_HIDDEN

Tekla Structures
Modificato: 21 Set 2023
2024
Tekla Structures

XS_​CONSIDER_​NEIGHBOUR_​PARTS_​IN_​HIDDEN

Categoria nella finestra di dialogo Opzioni avanzate: Proprietà disegni

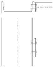
Impostare questa opzione avanzata su TRUE (default) per disegnare le parti dietro alle parti adiacenti utilizzando linee nascoste. Se si desidera visualizzare le parti dietro le parti adiacenti tramite un tipo di linea visibile, impostare questa opzione avanzata su FALSE.

Impostazione

Esempio dell'aspetto nel disegno

Impostare su TRUE (default). Le parti dietro le parti adiacenti vengono disegnate con linee nascoste.

Impostare su FALSE. Le parti dietro le parti adiacenti vengono disegnate con il tipo di linea visibile.

Questa opzione avanzata è specifica del modello e l'impostazione viene salvata nel database delle opzioni.

È stato utile?
Invia
Precedente
Successivo