XS_CONSIDER_NEIGHBOUR_PARTS_IN_HIDDEN

Tekla Structures
Modificado: 21 Sep 2023
2026
Tekla Structures

XS_​CONSIDER_​NEIGHBOUR_​PARTS_​IN_​HIDDEN

Categoría en el cuadro de diálogo Opciones avanzadas: Propiedades dibujo

Defina esta opción avanzada en TRUE (por defecto) para dibujar partes que están detrás de partes adyacentes mediante líneas ocultas. Si desea que se muestren las partes que están detrás de partes adyacente mediante un tipo de línea visible, defina esta opción avanzada en FALSE.

Opción

Ejemplo de aspecto en dibujo

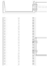
Defina esta opción en TRUE (por defecto). Las partes que están detrás de partes adyacentes se dibujan con líneas ocultas.

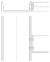
Defina esta opción en FALSE. Las partes que están detrás de partes adyacentes se dibujan con el tipo de línea visible.

Esta opción avanzada es específica del modelo y la configuración se guarda en la base de datos de opciones.

¿Le ha resultado útil?
Enviar
Anterior
Siguiente