Двусторонняя торцевая пластина (115)

Tekla Structures
Изменено: 18 ноя 2024
2025
Tekla Structures

Двусторонняя торцевая пластина (115)

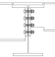
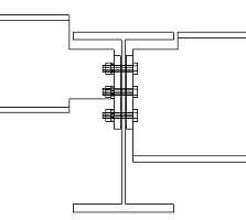
Двусторонняя торцевая пластина (115) соединяет две балки с балкой или с колонной с помощью торцевых пластин. Торцевые пластины привариваются к второстепенным балкам и крепятся болтами к главной детали (балке или колонне).

Создаваемые объекты

  • Торцевые пластины (2)

  • Болты

  • Сварные швы

  • Срезы/вырезы

Применение

Пример

Описание

Торцевые пластины с двумя второстепенными балками. Автоматическое создание выреза под болты.

Торцевые пластины с двумя второстепенными балками на разной высоте.

Торцевые пластины с двумя второстепенными балками.

Перпендикулярная второстепенная балка и второстепенная балка, наклоненная в горизонтальной плоскости.

Торцевые пластины с двумя второстепенными балками. Безопасное соединение.

Торцевые пластины с двумя второстепенными балками, наклоненными в вертикальной плоскости. Различные варианты создания вырезов.

Порядок выбора

  1. Выберите главную деталь (балку или колонну).

  2. Выберите первую второстепенную деталь (балку).

  3. Выберите вторую второстепенную деталь (балку).

  4. Щелкните средней кнопкой мыши, чтобы создать соединение.

Обозначение деталей

Деталь

1

Торцевая пластина

Вкладка «Рисунок»

Для задания положения торцевых пластин служит вкладка Рисунок.

Размеры

Описание

По умолчанию

1

Зазор между главной деталью и торцевой пластиной.

2 мм

2

Расстояние от полки второстепенной балки до кромки торцевой пластины.

50 мм

Вкладка «Торцевые пластины»

Для задания свойств торцевых пластин служит вкладка Торц. пластины.

Пластина

Деталь

Описание

Торцевая пластина, 2-я торцевая пластина

Задайте толщину и высоту торцевой пластины.

Параметр

Описание

По умолчанию

Нумерация

Префикс и начальный номер для номера позиции детали.

Некоторые компоненты имеют вторую строку полей, где можно ввести номер марки.

Начальный номер детали для использования по умолчанию задается на вкладке Компоненты (меню Файл > Настройки > Параметры).

Материал

Сорт материала.

Материал для использования по умолчанию задается в поле Материал детали на вкладке Компоненты (меню Файл > Настройки > Параметры).

Название

Имя, отображаемое на чертежах и в отчетах.

Переместить пластины 2 в направлении Y

Торцевую пластину на стороне второй второстепенной балки можно передвинуть по оси Y. По умолчанию пластины на стороне второй второстепенной детали располагаются так, что отверстия симметричны. Для использования этого параметра выберите в качестве положения группы болтов по горизонтали вариант Середина и задайте горизонтальный размер группы болтов на вкладке Болты. Передвигать пластины особенно удобно, когда второстепенные балки наклонены в горизонтальной плоскости или изогнуты.

Тип кромки торцевой пластины

Укажите, как вырезается торцевая пластина. Значение по умолчанию — Прокатный/резаный.

Вкладка «Вырез»

Для автоматического создания вырезов во второстепенных балках и задания свойств вырезов служит вкладка Вырез. Вырезы определяются для обеих второстепенных балок.

Форма выреза

Задайте форму выреза для верха и низа второстепенной балки.

Формат

Формат

Описание

По умолчанию

Создается прямоугольный вырез на верхней стороне или на нижней стороне второстепенной балки.

Этот параметр может быть изменен АвтоСтандартами.

Без выреза

Создается прямоугольный вырез на верхней стороне или на нижней стороне второстепенной балки.

Задайте размеры выреза. В соединениях балка с балкой, где второстепенная балка наклонена в вертикальной плоскости, глубина измеряется так, как показано на рисунке.

Создается вырез на обеих сторонах второстепенной детали.

Задайте размеры выреза.

Создается вырез с фаской на обеих сторонах второстепенной балки.

Задайте размеры фаски.

Создается планка.

Задайте длину планки. Полки срезаются полностью.

Создается особый тип прямоугольного выреза.

Задайте размеры выреза. Вырез выполняется перпендикулярно второстепенной балке. Значения по умолчанию для длины или ширины не предусмотрены.

Размеры выреза

Задайте размеры вырезов сверху и снизу, если в списке Определение выреза BCSA выбран вариант Нет.

Описание

1

Вертикальный размер выреза.

2

Горизонтальный размер выреза.

Сторона создания выреза

Укажите, с какой стороны второстепенной балки создается вырез. Можно задать сторону и для верха, и для низа второстепенной балки.

Формат

Описание

По умолчанию

Создаются вырезы с обеих сторон.

Этот параметр может быть изменен АвтоСтандартами.

Создаются вырезы с обеих сторон.

Создается вырез с левой стороны.

Создается вырез с правой стороны.

Определение выреза BCSA

Укажите, создается ли вырез в соответствии с требованиями Британской ассоциации производителей строительных металлоконструкций (British Constructional Steelwork Association, BCSA).

Формат

Описание

По умолчанию

Размеры выреза.

Да

Создается 50-миллиметровый вырез для простых соединений балки с балкой.

Нет

Задайте размеры выреза с помощью параметров на этой вкладке Вырез.

Вкладка «Болты»

Для задания свойств болтов служит вкладка Болты.

Размеры группы болтов

Описание

1

Выберите, как измеряются размеры для задания положения группы болтов по горизонтали.

  • Слева: от левой кромки второстепенной детали до крайнего левого болта.

  • Середина: от центральной линии второстепенной детали до центральной линии болтов.

  • Справа: от правой кромки второстепенной детали до крайнего правого болта.

2

Размер, определяющий положение группы болтов по горизонтали.

3

Расстояние от болта до кромки.

Расстояние до кромки — это расстояние от центра болта до кромки детали.

4

Число болтов.

5

Расстояние между болтами.

Значения расстояний между болтами разделяются пробелами. Введите по значению для каждого расстояния между болтами. Например, для 3 болтов вводится 2 значения.

6

Выберите, как измеряются размеры, определяющие положение группы болтов по вертикали.

  • Верх: от верхнего края второстепенной детали до крайнего верхнего болта.

  • Середина: от центральной линии болтов до центральной линии второстепенной детали.

  • Внизу: от нижнего края второстепенной детали до крайнего нижнего болта.

7

Размер, определяющий положение группы болтов по вертикали.

Размещение болтов в шахматном порядке

Формат

Описание

По умолчанию

Без смещения болтов

Этот параметр может быть изменен АвтоСтандартами.

Без смещения болтов

В шахматном порядке, тип 1

В шахматном порядке, тип 2

В шахматном порядке, тип 3

В шахматном порядке, тип 4

Базовые свойства болтов

Формат

Описание

По умолчанию

Диаметр

Диаметр болта.

Возможные размеры определены в каталоге комплектов болтов.

Стандарт болта

Стандарт болта для использования в компоненте.

Возможные стандарты определены в каталоге комплектов болтов.

Допуск

Зазор между болтом и отверстием.

Резьба в детали

Определяет, может ли резьба быть внутри деталей болтового соединения (при использовании болтов с участками без резьбы).

При использовании болтов с резьбой под головку этот параметр не действует.

Да

Монтажный/заводской

Определяет, монтажным или заводским является соединение.

Монтажный

Продолговатые отверстия

Можно создать продолговатые отверстия, отверстия с резьбой или отверстия завышенного размера.

Параметр

Описание

По умолчанию

1

Вертикальный размер продолговатого отверстия.

0 (создается круглое отверстие).

2

Горизонтальный размер продолговатого отверстия или величина свободного хода болта в отверстии завышенного размера.

0 (создается круглое отверстие).

Тип отверстия

Продолговатое — создаются продолговатые отверстия.

Завышенного размера — создаются отверстия завышенного размера.

Без отверстия — отверстия не создаются.

С резьбой — создаются отверстия с резьбой.

Повернуть отверстия

Когда в качестве типа отверстий выбран вариант Продолговатое, этот параметр позволяет повернуть продолговатые отверстия.

Продолговатые отверстия в

Деталь (детали), в которых создаются продолговатые отверстия. Возможные варианты зависят от компонента.

Комплект болта

Флажки определяют, какие объекты компонента (болт, шайбы и гайки) входят в комплект болта.

Чтобы создать только отверстие, снимите все флажки.

Чтобы изменить комплект болтов в существующем компоненте, установите флажок Использовать при изменении и нажмите кнопку Изменить.

Увеличение длины болта

Задает, насколько будет увеличена длина болта. Этот параметр используется, например, когда нужно увеличить длину болтов в связи с покраской.

Была ли эта информация полезной?
Назад
Далее