Dwustronna blacha końcowa (115)

Tekla Structures
Zmodyfikowany: 18 lis 2024
2025
Tekla Structures

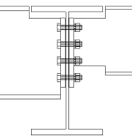
Dwustronna blacha końcowa (115)

Dwustronna blacha końcowa (115) łączy dwie belki z belką lub ze słupem za pomocą blach końcowych. Blachy końcowe należy przyspawać do belek podrzędnych, a następnie przykręcić do elementu głównego (belki lub słupa).

Utworzone obiekty

  • Blachy końcowe (2)

  • Śruby

  • Spoiny

  • Cięcia

Zastosowania

Sytuacja

Opis

Blachy końcowe z dwiema belkami podrzędnymi. Automatyczne nacinanie na prześwit dla śruby.

Blachy końcowe z dwiema belkami podrzędnymi na różnych wysokościach.

Blachy końcowe z dwiema belkami podrzędnymi.

Belka kwadratowa i skośna belka podrzędna.

Blachy końcowe z dwiema belkami podrzędnymi. Połączenie zabezpieczające.

Blachy końcowe z dwiema nachylonymi belkami podrzędnymi. Różne opcje nacinania.

Kolejność wyboru

  1. Wybierz element główny (belkę lub słup).

  2. Wybierz pierwszy element podrzędny (belkę).

  3. Wybierz drugi element podrzędny (belkę).

  4. Kliknij środkowym przyciskiem myszy, aby utworzyć połączenie.

Klucz do identyfikacji elementów

Element

1

Blacha końcowa

Zakładka Obraz

Na zakładce Obraz można określić położenie blach końcowych.

Wymiary

Opis

Domyślnie

1

Szczelina między elementem głównym a blachą końcową.

2 mm

2

Odległość krawędzi blachy końcowej od półki belki podrzędnej.

50 mm

Zakładka Blachy końcowe

Na zakładce Blachy końcowe można określić właściwości blach końcowych.

Blacha

Element

Opis

Blacha końcowa, 2. blacha końcowa

Określ grubość i wysokość blachy końcowej.

Opcja

Opis

Domyślnie

Nr pozycji

Przedrostek i numer początkowy numeru pozycji elementu.

Niektóre komponenty mają drugi wiersz pól, w którym można wprowadzić numer pozycji zespołu.

Domyślny numer początkowy elementu jest zdefiniowany w ustawieniach Komponenty dostępnych po wybraniu menu Plik > Ustawienia > Opcje.

Materiał

Klasa materiału.

Domyślny materiał jest określony w polu Materiał elementu w ustawieniach Komponenty dostępnych po wybraniu menu Plik > Ustawienia > Opcje.

Nazwa

Ta nazwa będzie widoczna w rysunkach i raportach.

Przesuń blachy 2 w kierunku y

Blachę końcową przymocowaną do drugiej belki drugorzędnej można przesuwać w kierunku y. Domyślnie blachy w drugiej belce drugorzędnej są umieszczone w taki sposób, że otwory leżą symetrycznie. Aby używać tej opcji, należy ustawić dla poziomej grupy śrub położenie Środek oraz określić wielkość tej grupy na zakładce Śruby. Przesuwanie blach może się przydać szczególnie w sytuacjach, gdy belki podrzędne są skośne lub zakrzywione.

Typ krawędzi blachy końcowej

Umożliwia określenie sposobu ucięcia blachy końcowej. Wartością domyślną jest Walcowany/Cięty.

Zakładka Podcięcie

Na zakładce Podcięcie można tworzyć podcięcia dla belek podrzędnych i sterować właściwościami podcięć. Komponent umożliwia zdefiniowanie podcięć w obu belkach podrzędnych.

Kształt nacięcia

Umożliwia zdefiniowanie kształtu nacięcia od góry i dołu belki podrzędnej.

Opcja

Opcja

Opis

Domyślna

Tworzy kwadratowe nacięcie po stronie górnej lub dolnej belki podrzędnej.

Ustawienia AutoDefault mogą zmienić tą opcję.

Nie nacinać

Tworzy kwadratowe wycięcia po stronie górnej lub dolnej belki podrzędnej.

Zdefiniuj wymiary wycięć. W połączeniach typu belka do belki z nachyloną belką podrzędną głębokość mierzy się tak, jak pokazano na obrazie.

Tworzy nacięcie po obu stronach elementu podrzędnego.

Zdefiniuj wymiary wycięć.

Tworzy sfazowane wycięcie po obu stronach belki podrzędnej.

Należy zdefiniować wymiary fazowania.

Tworzy taśmę.

Umożliwia zdefiniowanie długości pasa. Półki są całkowicie przecięte.

Tworzy specjalny typ kwadratowego wycięcia.

Zdefiniuj wymiary wycięć. Wycięcie jest kwadratowe do belki podrzędnej. Nie ma wartości domyślnej dla długości ani głębokości.

Wymiary nacięcia

Umożliwia zdefiniowanie górnych i dolnych wymiarów nacięcia w przypadku ustawienia opcji Definicja wcięcia BCSA na Nie.

Opis

1

Wymiar pionowy nacięcia.

2

Wymiar poziomy nacięcia.

Strona nacinania

Umożliwia zdefiniowanie strony belki podrzędnej, po której ma zostać utworzone nacięcie. Istnieje możliwość zdefiniowania strony dla góry i dołu belki podrzędnej.

Opcja

Opis

Domyślna

Tworzy wycięcia po obu stronach.

Można zmienić tę opcję za pomocą funkcji AutoDefault.

Nacięcia są tworzone po obu stronach.

Nacięcie jest tworzone z lewej strony.

Nacięcie jest tworzone z prawej strony.

Definicja wcięcia BCSA

Umożliwia zdefiniowanie, czy nacięcia są tworzone zgodnie ze specyfikacjami Brytyjskiego Stowarzyszenia Producentów Konstrukcji Stalowych (British Constructional Steelwork Association – BCSA).

Opcja

Opis

Domyślnie

Wymiary nacięcia.

Tak

Tworzy wycięcie 50 mm dla prostych połączeń typu belka do belki.

Nie

Wymiary nacięcia należy zdefiniować na zakładce Nacięcie.

Zakładka Śruby

Na zakładce Śruby można określić właściwości śrub.

Wymiary grupy śrub

Opis

1

Umożliwia wybranie sposobu mierzenia wymiarów pozycji poziomej grupy śrub.

  • Lewy: Od lewej krawędzi elementu podrzędnego do śruby najbliżej lewej strony.

  • Środek: od osi elementu podrzędnego do osi śrub.

  • Prawy: od prawej krawędzi elementu podrzędnego do śruby najbliżej prawej strony.

2

Wymiary pozycji poziomej grupy śrub.

3

Odległość od krawędzi śruby.

odległość od krawędzi to odległość od środka śruby do krawędzi elementu.

4

Liczba śrub.

5

Rozstaw śrub.

Wartości rozstawu śrub należy oddzielać spacją. Należy wprowadzić wartość każdej odległości między śrubami. Na przykład w przypadku 3 śrub należy wprowadzić 2 wartości.

6

Umożliwia wybranie sposobu mierzenia wymiarów pozycji pionowej grupy śrub.

  • Na górze: od górnej krawędzi elementu podrzędnego do śruby najbliżej góry.

  • Środek: od osi śrub do osi elementu podrzędnego.

  • Dół: od dolnej krawędzi elementu podrzędnego do śruby najbliżej dołu.

7

Wymiar pozycji pionowej grupy śrub.

Rozmieszczanie śrub

Opcja

Opis

Domyślna

Rozmieszczenie równoległe

Ustawienia AutoDefault mogą zmienić tą opcję.

Rozmieszczenie równoległe

Typ rozmieszczenia na przemian 1

Typ rozmieszczenia na przemian 2

Typ rozmieszczenia na przemian 3

Typ rozmieszczenia na przemian 4

Podstawowe właściwości śruby

Opcja

Opis

Domyślna

Rozmiar śruby

Średnica śruby.

Dostępne rozmiary są zdefiniowane w katalogu zespołów śrub.

Norma śruby

Norma śruby używana w komponencie.

Dostępne normy są zdefiniowane w katalogu zespołów śrub.

Tolerancja

Odstęp między śrubą a otworem.

Gwint w mat

Umożliwia zdefiniowanie, czy gwint może się znajdować w elementach przykręcanych, gdy używane są śruby z gwintem częściowym.

Ustawienie to nie wywiera efektu, gdy używane są śruby z pełnym gwintem.

Tak

Budowa/Warsztat

Lokalizacja montażu śrub.

Budowa

Otwory podłużne

Istnieje możliwość zdefiniowania otworów podłużnych, powiększonych lub gwintowanych.

Opcja

Opis

Domyślnie

1

Wymiar pionowy otworu owalnego.

0 — okrągły otwór.

2

Wymiar poziomy otworu owalnego lub naddatek dla otworów powiększonych.

0 - okrągły otwór.

Typ otworu

Podłużny tworzy otwory podłużne.

Powiększony tworzy otwory powiększone.

Brak otworu powoduje, że otwory nie są tworzone.

Gwintowany tworzy otwory gwintowane.

Obróć otwory

Gdy typ otworu jest ustawiony na Owalny, ta opcja obraca otwory owalne.

Owalne otwory w

Elementy, w których są tworzone otwory podłużne. Dostępne opcje zależą od komponentu.

Zespół śruby

Zaznaczenie pól wyboru pozwala określić, które obiekty komponentu (śruba, podkładki i nakrętki) mają być używane w zespole śruby.

Aby utworzyć sam otwór, należy usunąć zaznaczenie wszystkich pól wyboru.

Aby zmienić zespół śruby w istniejącym komponencie, należy zaznaczyć pole wyboru Wynik modyfikacji i kliknąć Zmień.

Zwiększenie długości śruby

Umożliwia zdefiniowanie, o ile ma zostać zwiększona długość śruby. Tej opcji można na przykład użyć, gdy malowanie wymaga zwiększenia długości śruby.

Zakładka Ogólne

Kliknij poniższe łącze, aby uzyskać więcej informacji:

Zakładka Ogólne

Zakładka Projekt

Kliknij poniższe łącze, aby uzyskać więcej informacji:

Zakładka Projekt

Zakładka Obliczenia

Kliknij poniższe łącze, aby uzyskać więcej informacji:

Zakładka Obliczenia

Spoiny

Kliknij poniższe łącze, aby uzyskać więcej informacji:

Tworzenie spoin

Czy to było pomocne?
Wstecz
Dalej