製品管理番号の順番
製品管理番号を割り当てる場合、割り当てる順番を定義する必要があります。この順番は、全体座標系上の各部材の位置に基づいています。
次のオプションがあります。
-
[なし]
-
[X]
-
[Y]
-
[Z]
-
[-X]
-
[-Y]
-
[-Z]
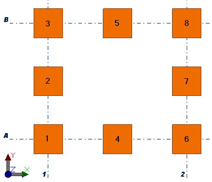
正の方向(X、Y、Z)を指定すると、座標値の最も小さい部材が最初にナンバリングされます。 負の方向(-X、-Y、-Z)を指定すると、座標値の最も大きい部材が最初にナンバリングされます。
たとえば、[第1方向]が[X]、[第2方向]が[Y]、[第3方向]が[Z]の場合、x座標値が最も小さい部材からナンバリングが開始されます。 複数の部材のx座標が同じ場合は、それらのy座標が比較されます。 複数の部材のx座標とy座標が同じ場合は、それらのz座標が比較されます。
例
次の例では、[第1方向]が[X]、[第2方向]が[Y]です。1~8の番号は製品管理番号を示しています。
