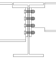
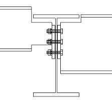
両面エンド プレート (115)
両面エンドプレート (115) は、エンド プレートを使用して 2 つの梁を 1 つの梁または 1 つの柱に接続します。エンド プレートは副部材に対して溶接接合され、メイン部材 (梁または柱) にはボルト接合されます。
作成されるオブジェクト
-
エンド プレート (2)
-
ボルト
-
溶接
-
カット
適用
|
状況 |
説明 |
|---|---|
|
|
2 つの副部材があるエンド プレート。ボルトの許容精度を確保する自動ノッチ付け。 |
|
|
梁せいの異なる 2 本の副梁があるエンド プレート。 |
|
|
2 つの副部材があるエンド プレート。 直角および斜めの副部材。 |
|
|
2 つの副部材があるエンド プレート。安全コネクション。 |
|
|
2 つの傾斜した副部材があるエンド プレート。ノッチ付けオプションが多数あります。 |
選択順序
-
メイン部材 (梁または柱) を選択します。
-
最初の副部材 (梁) を選択します。
-
2 番目の副部材 (梁) を選択します。
-
マウスの中ボタンをクリックしてジョイントを作成します。
部材の識別キー
|
部材 |
|
|---|---|
|
1 |
エンド プレート |
[ピクチャー] タブ
[ピクチャー] タブを使用して、エンド プレートの位置を制御します。
寸法
|
説明 |
デフォルト |
|
|---|---|---|
|
1 |
メイン部材とエンド プレートの間のギャップ。 |
2 mm |
|
2 |
エンド プレートの縁端から梁フランジまでの距離。 |
50 mm |
[エンド プレート] タブ
[エンドプレート] タブを使用して、エンド プレートのプロパティを制御します。
プレート
|
部材 |
説明 |
|---|---|
|
エンドプレート, 副エンドプレート |
エンド プレートの厚さおよび高さを定義します。 |
|
オプション |
説明 |
デフォルト |
|---|---|---|
|
マーク |
部材マークの頭文字および開始番号。 一部のコンポーネントには別のフィールド行があり、そこに製品マークを入力できます。 |
デフォルトの部材開始番号を定義するには、 の [コンポーネント] 設定で設定します。 |
|
材質 |
材質の等級。 |
デフォルトの材質を定義するには、 で [コンポーネント] 設定を開き、[材質] フィールドで設定します。 |
|
名前 |
図面およびレポートに表示される名前。 |
Y-方向にプレート2を移動する
2 番目の副梁面のエンド プレートを y 方向に移動できます。デフォルトでは、2 番目の副部材面のプレートは孔が対称になるように配置されます。このオプションを使用するには、水平方向のボルト グループ位置を 中 位置に設定し、ボルト タブで水平方向のボルト グループ寸法を定義します。副梁が傾斜している、または曲がっているときは、プレートの移動が特に役立ちます。
エンドプレートエッジタイプ
エンド プレートをカットする方法を定義します。デフォルト値は、[圧延/のこ引] です。
[ノッチ] タブ
[ノッチ] タブを使用して、副梁のノッチを作成し、ノッチのプロパティを制御します。両方の副部材のノッチを定義します。
ノッチ形状
副梁の上部および下部のノッチ形状を定義します。
|
オプション |
オプション |
説明 |
|---|---|---|
|
|
|
デフォルト 副梁の上側または下側に直角のノッチを作成します。 オートデフォルトにより、このオプションを変更できます。 |
|
|
|
ノッチはありません |
|
|
|
副梁の上側または下側に直角のノッチを作成します。 ノッチの寸法を定義します。傾斜が付けられた副梁を含む梁と梁の接続では、図に示されているようにデプスが測定されます。
|
|
|
|
副部材の両側にノッチを作成します。 ノッチの寸法を定義します。 |
|
|
|
副梁の両側に角処理されたノッチを作成します。 角処理の寸法を定義します。 |
|
|
|
ストリップを作成します。 ストリップの長さを定義します。フランジは完全にカットされます。 |
|
|
|
特殊な直角のノッチを作成します。 ノッチの寸法を定義します。ノッチは、副梁に対して直角となります。デフォルトでは、長さとデプスの値は設定されていません。 |
ノッチの寸法
[BCSAノッチ標準] オプションを [いいえ] に設定した場合は、ノッチの上部と下部の寸法を定義します。
|
説明 |
|
|---|---|
|
1 |
ノッチの垂直寸法。 |
|
2 |
ノッチの水平寸法。 |
ノッチ処理側
副梁のどちら側にノッチを作成するかを定義します。副梁の上側と下側の両側を定義できます。
|
オプション |
説明 |
|---|---|
|
|
デフォルト 両側にノッチが作成されます。 オートデフォルトにより、このオプションを変更できます。 |
|
|
両側にノッチが作成されます。 |
|
|
左側にノッチが作成されます。 |
|
|
右側にノッチが作成されます。 |
BCSA ノッチ標準
British Constructional Steelwork Association (BCSA) の仕様に従ってノッチを作成するかどうかを定義します。
|
オプション |
説明 |
|---|---|
|
デフォルト |
ノッチの寸法。 |
|
はい |
単純な梁と梁の接続で 50 mm のノッチを作成します。 |
|
いいえ |
この [ノッチ] タブのオプションを使用して、ノッチの寸法を定義します。 |
[ボルト] タブ
[ボルト ] タブを使用して、ボルトのプロパティを制御します。
ボルト グループの寸法
|
説明 |
|
|---|---|
|
1 |
水平方向のボルト グループ位置の寸法を測定する方法を選択します。
|
|
2 |
水平方向のボルト グループの位置の寸法。 |
|
3 |
ボルト縁端距離。 縁端距離とは、ボルトの中心から部材の端部までの距離です。 |
|
4 |
ボルト本数。 |
|
5 |
ボルト間隔。 ボルト間隔の値はスペースを使用して区切ります。ボルト個々の間隔を示す値を入力します。たとえば、3 つのボルトがある場合は、2 つの間隔値を入力します。 |
|
6 |
垂直方向のボルト グループ位置の寸法を測定する方法を選択します。
|
|
7 |
垂直方向のボルト グループの位置の寸法。 |
千鳥ボルト
|
オプション |
説明 |
|---|---|
|
|
デフォルト 千鳥なし オートデフォルトにより、このオプションを変更できます。 |
|
|
千鳥なし |
|
|
千鳥タイプ 1 |
|
|
千鳥タイプ 2 |
|
|
千鳥タイプ 3 |
|
|
千鳥タイプ 4 |
ボルトの基本プロパティ
|
オプション |
説明 |
デフォルト |
|---|---|---|
|
ボルト サイズ |
ボルト径。 |
使用可能なサイズは、ボルト セット カタログに定義されています。 |
|
ボルト セット名 |
コンポーネント内で使用するボルト セット名です。 |
使用可能なボルト セットは、ボルト セット カタログに定義されています。 |
|
呼びに加える値 |
ボルトと孔の間のギャップです。 |
|
|
部材内ネジ |
軸ボルトを使用する場合に、ボルト留め部材の内側にねじ山を収めるかどうかを指定します。 頭なしボルトを使用する場合は無視されます。 |
はい |
|
現場/工場 |
ボルトの取り付け作業を行う場所です。 |
現場 |
長孔
長孔、調整孔、小さな孔を定義できます。
|
オプション |
説明 |
デフォルト |
|---|---|---|
|
1 |
長孔の垂直寸法です。 |
0。丸孔になります。 |
|
2 |
長孔の水平寸法、または調整孔のクリアランスです。 |
0。丸孔になります。 |
|
孔タイプ |
[長孔] では、長孔が作成されます。 [調整孔] では、調整孔が作成されます。 [孔なし] では孔は作成されません。 [テーパー] を選択すると、小さな孔が作成されます。 |
|
|
長孔の回転 |
孔のタイプが [長孔] の場合、このオプションによって長孔の向きが指定されます。 |
|
|
長孔部材 |
長孔が作成される部材。このオプションは、該当するコンポーネントによって異なります。 |
ボルト セット
選択したチェック ボックスによって、ボルト セットに使用されるコンポーネント オブジェクト (ボルト、ワッシャー、およびナット) が定義されます。
孔のみを作成する場合は、チェック ボックスをすべてオフにします。
既存のコンポーネントのボルト セットを変更するには、[変更の結果] チェック ボックスをオンにし、[変更] をクリックします。
ボルト長を増やす
ボルト長をどれだけ増やすかを指定します。たとえば、塗装でボルト長を増やす必要がある場合に、このオプションを使用します。
[一般] タブ
詳細を確認するには、以下のリンクをクリックしてください。
[設計] タブ
詳細情報のリンク:
[解析] タブ
詳細情報のリンク:
溶接
詳細を確認するには、以下のリンクをクリックしてください。