製品図の作成方法

Tekla Structures FAQ ベーシック
2021
Tekla Structures
2020
Tekla Structures
2022
Tekla Structures
2023
Tekla Structures
2024
Tekla Structures
2025
Tekla Structures
2026
Tekla Structures
Environment
Japan

Q.
柱、梁などの製品図はどのように作成するのですか。


A.

製品図はモデル上の製品単位で作成することができます。モデル上で選択した製品について、正面図や側面図、必要な断面図、必要な寸法やマークを自動的に作成します。
各製品図は、マスター図面カタログを使用し、製品の種類に応じた既存の設定を指定して作成することができます。


手順:


1.図面とレポートタブ > 図面の作成 > マスター図面カタログ を選択し、マスター図面カタログダイアログを開きます。

Image
jp_faq_howtocreateassemblydrawing01

2.上部のドロップダウンリストから製品図を選択します。すると、登録されている製品図用の設定一覧が表示されます。

Image
jp_faq_howtocreateassemblydrawing02

3.柱の製品図を作成する場合は 柱 (A) もしくは 柱製品図 (A) を選択します。梁の製品図を作成する場合は、 大梁 (A) または 小梁 (A) を使用します。
4.モデル上で図面化したい製品または製品に含まれる部材を選択します。

Image
jp_faq_howtocreateassemblydrawing03

5.マスター図面カタログ図面の作成 ボタンをクリックします。

Image
jp_faq_howtocreateassemblydrawing04

6.処理が完了すると、ドキュメント管理ボタンを押して、ドキュメント管理を開きます。

Image
jp_faq_howtocreateassemblydrawing05
Image
jp_faq_howtocreateassemblydrawing06

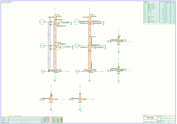
7.作成された製品図を確認します。

Image
jp_faq_howtocreateassemblydrawing07


ご参考:

  1. 製品を選択するには選択スイッチの 製品の選択 が有効になっていることをご確認ください。
  2. 作成したい製品の選択の際に、範囲選択で複数の製品を選択すると、複数の製品図を一括で作成させることができます。
  3. 間柱などの設定が用意されていない製品には一般的な設定の Standard(A) をお使いください。
  4. 製品図の作成には、この他に図面複製という機能(仕上げられた図面を元にビューやマーク・寸法を配置する)を使って作成する方法があります。


<マスター図面カタログ>
https://support.tekla.com/ja/doc/tekla-structures/2021/dra_creating_drawings_in_master_drawing_catalog
<図面複製>
https://support.tekla.com/ja/doc/tekla-structures/2021/dra_cloning_drawings
 

 

 

役に立ちましたか?