Come gestire le variabili (opzioni avanzate)

Tekla Structures Oppzioni opzioni avanzate variabili option option.ini
Not version-specific
Tekla Structures
Environment
Not environment-specific

Premessa

Dalla versione 19 di Tekla Structures è cambiato il sistema di gestione delle variabili, tale cambiamento è parzialmente visibile nell’interfaccia della finestra di dialogo delle Opzioni avanzate ma è soprattutto nell’utilizzo automatico dei nuovi file di salvataggio delle variabili che risiede il cambiamento più importante.

I nuovi file sono “options.bin”, “options_model.db” e “options_drawings.db”; mentre il primo viene collocato all’interno della cartella dell’utente di Windows (nel percoso “C:\Users\utente\AppData\Local\Tekla Structures\19.0\UserSettings”) gli altri file risiedono nella cartella del modello e vengono creati insieme al modello.
Il tutto consente al programma una gestione migliore delle variabili, soprattutto in modalità multiuser.

Opzioni Avanzate

A seguito della creazione del modello, è necessario gestire la maggior parte delle variabili tramite la finestra di dialogo delle Opzioni avanzate.

Aprendo la finestra di dialogo delle opzioni avanzate, visualizziamo un elenco di variabili in cui è presente la colonna che ne identifica la tipologia: USER, MODEL, DRAWINGS, SYSTEM, MODEL (ROLE), DRAWINGS (ROLE) e SYSTEM (ROLE).

  • USER: La modifica di una variabile di questa tipologia ne comporta il salvataggio a livello utente (Windows) e quindi il nuovo valore viene salvato nel file “options.bin” collocato all’interno della cartella dell’utente di Windows.
  • MODEL, DRAWINGS: Queste variabili sono salvate nei file “options_model.db” e “options_drawings.db” nella cartella del modello, se viene modificato il valore esso viene memorizzato sempre in questi file.
  • SYSTEM: Queste solo le variabili di sistema, non sono modificabili tramite le opzioni avanzate ma solo tramite i file di inizializzazione
  • MODEL (ROLE), DRAWINGS (ROLE) e SYSTEM (ROLE): Queste variabili hanno lo stesso significato delle loro simili, ma una variabile SYSYEM (ROLE) può essere modifica con un nuovo valore, effettuando la modifica la variabile diventa di tipo MODEL (ROLE) oppure DRAWINGS (ROLE) e il valore salvato nei file “options_model.db” e “options_drawings.db” nella cartella del modello. In un secondo tempo è possibile risettare una variabile di tipo MODEL (ROLE) oppure DRAWINGS (ROLE) alla tipologia SYSTEM (ROLE), così facendo viene letto il valore di default dai file di inizializzazione.
     
Image
gestione_var_01.png

Modalità di modifica delle variabili

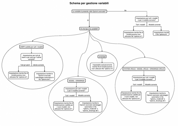
In dipendenza che la variabile da modificare sia presente nella finestra di dialogo delle Opzioni avanzate e della validità che essa deve avere, ovvero se deve essere valida solo per il modello corrente o per tutti i modelli, bisogna procedere in modi differenti. Lo schema sottostante è una sintesi delle procedure da seguire, per ulteriori dettagli consultare il documento “Esempi di gestione delle variabili”.
 

Image
gestione_var_02a.png

 


Vedere anche, Esempi di gestione delle variabili (opzioni avanzate).

 

È stato utile?