Double platine d'about (115)

Tekla Structures
Modifié: 18 nov 2024
2025
Tekla Structures

Double platine d'about (115)

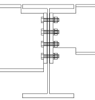
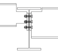
Double platine d'about (115) fixe deux poutres à une autre poutre ou à un poteau à l'aide de platines. Les platines sont soudées aux poutres secondaires et boulonnées à la pièce principale (poutre ou poteau).

Objets créés

  • Platines (2)

  • Boulons

  • Soudures

  • Coupes

Utilisation

Situation

Description

Platines avec deux poutres secondaires. Grugeage automatique pour laisser passer le boulon.

Platines avec deux poutres secondaires de hauteurs différentes.

Platines avec deux poutres secondaires.

Une poutre secondaire droite et une poutre secondaire en biais.

Platines avec deux poutres secondaires. Attache de sécurité.

Platines avec deux poutres secondaires inclinées. Diverses options de grugeage.

Ordre de sélection

  1. Sélectionnez la pièce principale (poutre ou poteau).

  2. Sélectionnez la première pièce secondaire (poutre).

  3. Sélectionnez la deuxième pièce secondaire (poutre).

  4. Cliquez sur le bouton central de la souris pour créer l'attache.

Clé d'identification de pièce

Pièce

1

Platine

Onglet Graphique

Utilisez l'onglet Graphique pour paramétrer la position des platines.

Dimensions

Description

Par défaut

1

Jeu entre la pièce principale et la platine.

2 mm

2

Distance de la platine à l'aile de la poutre secondaire.

50 mm

Onglet Platines

Utilisez l'onglet Platines pour paramétrer les propriétés des platines.

Plat

Pièce

Description

Platine, Platine 2

Définit l'épaisseur et la hauteur de la platine.

Option

Description

Défaut

Repère

Préfixe et numéro de début pour le repère de la pièce.

Certains composants possèdent une deuxième ligne de champs où vous pouvez entrer le repère de l'assemblage.

Le numéro de début de pièce par défaut est défini dans les paramètres Composants sous menu Fichier > Paramètres > Options.

Matériau

Qualité de matériau.

Le matériau par défaut est défini dans la zone Matériau dans les paramètres Composants sous menu Fichier > Paramètres > Options.

Nom

Nom à afficher dans les dessins et les listes.

Déplacement plat 2 suivant Y

Vous pouvez déplacer la platine sur le côté de la deuxième poutre secondaire dans la direction y. Par défaut, les plats de la secondaire sont positionnés de façon à ce que les trous soient symétriques. Pour utiliser cette option, réglez la position horizontale du groupe de boulons sur Milieu et définissez la dimension horizontale sous l'onglet Boulons. Le déplacement des plats est particulièrement utile lorsque les poutres secondaires sont en biais ou courbes.

Type de bord de la platine

Définit la manière dont la platine est coupée. La valeur par défaut est Laminé/Scié.

Onglet Grugeage

Les options de l'onglet Grugeage créent des grugeages pour les poutres secondaires et définissent également leurs propriétés. Définissez les grugeages pour les deux poutres secondaires.

Forme de grugeage

Définissez la forme du grugeage pour les parties supérieure et inférieure de la poutre secondaire.

Option

Option

Description

Défaut

Crée un grugeage droit sur le côté supérieur ou inférieur de la poutre secondaire.

Autodéfauts permet de modifier cette option.

Ne pas gruger

Crée un grugeage droit sur le côté supérieur ou inférieur de la poutre secondaire.

Définit les dimensions du grugeage. En ce qui concerne les attaches entre deux poutres avec une poutre secondaire inclinée, la profondeur est mesurée comme illustré sur l'image.

Crée un grugeage des deux côtés de la pièce secondaire.

Définit les dimensions du grugeage.

Crée un grugeage chanfreiné des deux côtés de la poutre secondaire.

Définit les dimensions du chanfrein.

Crée une bande.

Définit la longueur de la bande. Les ailes sont entièrement coupées.

Crée un type particulier de grugeage droit.

Définit les dimensions du grugeage. Le grugeage est perpendiculaire à la poutre secondaire. Aucune valeur par défaut n'est définie pour la longueur ou la profondeur.

Dimensions du grugeage

Définit les cotations supérieure et inférieure du grugeage si vous avez défini l'option Grugeage std (Déf.=50mm) sur Non.

Description

1

Dimension verticale du grugeage.

2

Dimension horizontale du grugeage.

Côté de grugeage

Définit de quel côté de la poutre secondaire le grugeage est créé. Vous pouvez définir le côté pour les parties supérieure et inférieure de la poutre secondaire.

Option

Description

Défaut

Crée des grugeages sur les deux côtés.

Autodéfauts permet de modifier cette option.

Crée des grugeages sur les deux côtés.

Crée un grugeage sur le côté gauche.

Crée un grugeage sur le côté droit.

Grugeage standard BSCA (Déf.=50mm)

Définit si le grugeage est créé selon les spécifications de la BCSA (British Constructional Steelwork Association).

Option

Description

Défaut

Dimensions du grugeage.

Oui

Crée un grugeage de 50 mm pour les attaches simples entre deux poutres.

Non

Utilisez les options de l'onglet Grugeage pour définir les dimensions du grugeage.

Onglet Boulons

Utilisez l'onglet Boulons pour paramétrer les propriétés des boulons.

Dimensions du groupe de boulons

Description

1

Sélectionnez la manière dont les dimensions doivent être comptées pour la position horizontale du groupe de boulons.

  • Gauche : De l'arête gauche de la pièce secondaire vers le boulon le plus à gauche.

  • Milieu : De l'axe central de la pièce secondaire vers l'axe central des boulons.

  • Droite : De l'arête droite de la pièce secondaire vers le boulon le plus à droite.

2

Dimension de la position horizontale du groupe de boulons.

3

Pince de la platine.

La pince représente la distance entre le centre d'un boulon et l'arête de la pièce.

4

Quantité de boulons.

5

Ecartement des boulons.

Utilisez un espace pour séparer les valeurs d'écartement des boulons. Entrez une valeur pour chaque écartement entre les boulons. Par exemple, s'il y a trois boulons, entrez deux valeurs.

6

Sélectionnez la manière dont les dimensions doivent être comptées pour la position verticale du groupe de boulons.

  • Dessus : De l'arête supérieure de la pièce secondaire vers le boulon le plus haut.

  • Milieu : De l'axe central des boulons vers l'axe central de la pièce secondaire.

  • Dessous : De l'arête inférieure de la pièce secondaire vers le boulon le plus bas.

7

Dimension de la position verticale du groupe de boulons.

Disposition des boulons en quinconce

Option

Description

Défaut

Pas de quinconce

Autodéfauts permet de modifier cette option.

Pas de quinconce

Type de quinconce 1

Type de quinconce 2

Type de quinconce 3

Type de quinconce 4

Propriétés de base des boulons

Option

Description

Défaut

Diamètre boulon

Diamètre du boulon.

Les longueurs disponibles sont définies dans le catalogue d'assemblages de boulons.

Standard boulon

Standard boulon à utiliser dans le composant.

Les standards disponibles sont définis dans le catalogue d'assemblages de boulons.

Tolérance

Jeu entre le boulon et le trou.

Filet dans matière

Définit si le filet peut se trouver à l'intérieur des pièces boulonnées lorsque des boulons sont utilisés avec un axe.

Ceci n'a aucun effet si vous utilisez des boulons entièrement filetés.

Oui

Montage/Atelier

Lieu de montage des boulons.

Site

Trous oblongs

Vous pouvez définir des trous oblongs, surdimensionnés ou taraudés.

Option

Description

Défaut

1

Cotation verticale du trou oblong.

0, ce qui équivaut à un trou rond.

2

Cotation horizontale du trou oblong ou tolérance des trous surdimensionnés.

0, ce qui équivaut à un trou rond.

Type trou

L'option Oblong crée des trous oblongs.

L'option Surdimensionné crée des trous surdimensionnés.

Aucun trou ne crée pas de trous.

Taraudé crée des trous taraudés.

Rotation oblongs

Si le trou est de type Oblong, cette option fait pivoter les trous oblongs.

Oblongs dans

Pièce(s) dans la(es)quelle(s) les trous oblongs sont créés. Les options dépendent du composant.

Assemblage de boulon

Les cases à cocher activées définissent les objets du composant (boulons, rondelles et écrous) utilisés dans l'assemblage de boulon.

Si vous voulez créer uniquement un trou, désactivez toutes les cases à cocher.

Pour modifier l'assemblage de boulons d'un composant existant, activez la case à cocher A modifier et cliquez sur Modifier.

Augmentation de la longueur de boulon

Définit l'augmentation de la longueur du boulon. Utilisez cette option lorsque, par exemple, la peinture nécessite l'augmentation de la longueur du boulon.

Onglet Général

Pour en savoir plus, cliquez sur le lien ci-dessous :

Onglet Général

Onglet Analyse

Pour en savoir plus, cliquez sur le lien ci-dessous :

Onglet Analyse

Cela a-t-il été utile?
Précédent
Suivant