Tekla Structures 2025 France Environnement Release Notes

Tekla Structures
2025
Tekla Structures
Environment
France


 
Back to top

1. Paramètres Généraux

1.1 Fichiers ini de l'environnement France

Les options avancées suivantes ont été ajoutées, modifiées ou supprimées des fichiers .ini de l'environnement France :

env_France.ini

Modifié

set XS_TIMBER=%XSDATADIR%\environments\france\Timber\;

%XSDATADIR%\environments\france\Timber\model_settings\

replaced by

set XS_TIMBER=%XSDATADIR%\environments\france\Timber\;

%XSDATADIR%\environments\france\Timber\component_attribute_files\;

%XSDATADIR%\environments\france\Timber\drawing_filters\;

%XSDATADIR%\environments\france\Timber\drawing_settings\;

%XSDATADIR%\environments\france\Timber\master_drawings\;

%XSDATADIR%\environments\france\Timber\model_filters\;

%XSDATADIR%\environments\france\Timber\model_settings\;

%XSDATADIR%\environments\france\Timber\organizer_filters\;

%XSDATADIR%\environments\france\Timber\representation\

 

Ajouté

Les options avancées suivantes ont été ajoutées :

XS_REBAR_END_SPECIFIC_UDA_METHOD pour changer la valeur de base START_AND_END à SHORT_AND_LONG pour la gestion de la position des coupleurs sur les brins d'armatures

set XS_DRAWINGS_LINE_CAP_STYLE=1

set XS_DISPLAY_FILLET_EDGES=FALSE 

role_Acier.ini

Inchangé

role_Béton_Coulé_Sur_Site.ini

Modifié

set XS_ATTRIBUTE_FILE_EXCLUDE_LIST : Added Ae_liste, E_pièces,Ae---- et TS_Report

set XS_ATTRIBUTE_FILE_EXCLUDE_LIST=A_liste;Ae_liste;A_feuille;B -----;B_commande_;

B_liste;B_end_;B_reperes_;C -----;C_cdg;C_liste;D_liste;E -----;E_liste;E_pièces;

F_liste_dessinsA;F_liste_dessinsW;G -----;G_liste_;A -----;Ae----;B_Commande;

B_feuille;D -----;E_pieces;E_trous;TS_Report;A_Assembly_;B_Bolt;B_Stud;C_Cast_Unit;

D_Drawing;P_Main;P_Material;P_Part;P_Profile;P_Select;W_Weld;_view;assembly_;part_;

basic_;component_;custom_object_editor;Assembly.it;Bolt.it;CastUnit.it;IFCRebar.it;Part.it;

Pour.it;Rebar.it;Rebar.it;Weld.it;TeklaPowerFab;TickTag;Tedds

role_Béton_Planificateur_de_production.ini 

Modifié

set XS_ATTRIBUTE_FILE_EXCLUDE_LIST : Added Ae_liste, E_pièces,Ae---- et TS_Report

set XS_ATTRIBUTE_FILE_EXCLUDE_LIST=A_liste;Ae_liste;A_feuille;B -----;B_commande_;

B_liste;B_end_;B_reperes_;C -----;C_cdg;C_liste;D_liste;E -----;E_liste;E_pièces;

F_liste_dessinsA;F_liste_dessinsW;G -----;G_liste_;A -----;Ae----;B_Commande;

B_feuille;D -----;E_pieces;E_trous;TS_Report;A_Assembly_;B_Bolt;B_Stud;C_Cast_Unit;

D_Drawing;P_Main;P_Material;P_Part;P_Profile;P_Select;W_Weld;_view;assembly_;part_;

basic_;component_;custom_object_editor;Assembly.it;Bolt.it;CastUnit.it;IFCRebar.it;Part.it;

Pour.it;Rebar.it;Rebar.it;Weld.it;TeklaPowerFab;TickTag;Tedds

role_Béton_Préfabriqué.ini

Modifié

set XS_ATTRIBUTE_FILE_EXCLUDE_LIST : Added Ae_liste, E_pièces,Ae---- et TS_Report

set XS_ATTRIBUTE_FILE_EXCLUDE_LIST=A_liste;Ae_liste;A_feuille;B -----;B_commande_;

B_liste;B_end_;B_reperes_;C -----;C_cdg;C_liste;D_liste;E -----;E_liste;E_pièces;

F_liste_dessinsA;F_liste_dessinsW;G -----;G_liste_;A -----;Ae----;B_Commande;

B_feuille;D -----;E_pieces;E_trous;TS_Report;A_Assembly_;B_Bolt;B_Stud;C_Cast_Unit;

D_Drawing;P_Main;P_Material;P_Part;P_Profile;P_Select;W_Weld;_view;assembly_;part_;

basic_;component_;custom_object_editor;Assembly.it;Bolt.it;CastUnit.it;IFCRebar.it;Part.it;

Pour.it;Rebar.it;Rebar.it;Weld.it;TeklaPowerFab;TickTag;Tedds

role_Bois.ini

Modifié

rem set XS_UEL_IMPORT_FOLDER=

%XSDATADIR%\environments\common\components_sketches\ replaced by 

set XS_UEL_IMPORT_FOLDER=

%XSDATADIR%\environments\france\Timber\components_sketches\;

%XSDATADIR%\environments\common\components_sketches\

 

set XS_SHORTENING_SYMBOL_COLOR=0 replaced by

set XS_SHORTENING_SYMBOL_COLOR_RGB=0 0 0

role_Complet.ini

Inchangé

 

role_Gestion_de_la_Construction.ini

Inchangé

 

ByPass.ini

Inchangé

 

1.2 Catalogues

Les mises à jours suivantes ont été effectuées dans les catalogues :

1.2.1 Catalogue de Profils 

Modifiés

Modification des critères pour ne conserver que les préfixes de plats liés à l'acier. Les autres éléments (sans préfixe qui peuvent s'appliquer aussi bien au béton qu'au bois qu'à de l'isolant et NEOPRENE, TANKO, TEFLON) se trouvent maintenant sous Bois divers et aussi Autres

Catalogue Plats Acier

Image
Loc2025- Catalogue Plats Acier

 

Catalogue Plats Bois

Image
Loc2025- Catalogue Plats Boi

 

Correction d'erreurs dans la base de données des profils : espaces et noms en minuscules non acceptés (inclus dans le SP1 et les Services Packs suivants)

 

Image
Loc2025- RP TECHNIK

 

JORIS IDE

Image
Loc2025-JORIS IDE

 

 

 

 

Profil JI_18-076-988 : Mise à jour de la largeur totale (1095)

La largeur utile reste inchangée (988), chevauchement de 2 ondes

Image
Loc2025- JorisIde JI_18-076-988

 

Mise à jour des profils panneaux sandwich JI FT Wall 1100 et 1150

Image
Loc2025- JorisIde JI_FTWall

 

Modification des sections des panneaux de couverture pour une bonne prise en charge du démoussage avec l'outil Calepinage enveloppe

Image
Loc2025- JorisIde PanneauxCouverture

 

PMO

Image
Loc2025 - PMO

 

 

 

 

Mise à jour des profils de pannes Z

Image
Loc2025-Profils_PMO

 

Ajoutés

Ajout du fichier Fra.ProfileCatalog.MaterialTypes.xml dans le dossier ...\France\General\profil\profiles permettant de faire des tris sur les matériaux dans le nouveau catalogue de profils

 

Ajout d'une arborescence Bois contenant des profils Bois Lamellé-Collé, Bois Massif et Bois Divers

Image
Loc2025- Catalogue Bois

 

Arcelor Mittal

Image
Loc2025-ArcelorMittal

 

 


 

Ajout des images des sections

Ajout des Lames ST [400/600/800]-HZ

Ajout du profil de lame CHAOTIC_PLAN

Image
Loc2025- Arcelor- Chaotic plan

Catalogue géré par Arcelormittal : Nouveaux profils de panneaux sandwich  (Pflaum, Promirock), mise à jour des références des profils de couverture et de plateaux

Image
Loc2025- ArcelorMittal Construction FRA

 

Ateliers 3S

Image
Loc 2025 - Ateliers 3S


 

 

 

Ajout des profils des Gammes PARISIENNE, TOYS et ONWOOD MAXI

Image
Loc2025- Atelier3s

 

JORIS IDE

Image
Loc2025-JORIS IDE

 

 

 

 

Ajout des images des sections

Ajout de deux profils supports d'étanchéité JI_50-239-956_0.75 et JI_50-239-956_P_0.75

Ajout des profils Sigma 260

Image
Loc2025- JorisIde Panne Sigma

 

Ajout des profils suivants :

BardagePanneaux CouverturePanneaux Bardage
JI 30-207-1035 Sans VentilationJI FC Ardoise 1000 ToitureJI FC Ardoise 1000 Bardage
Support d'étanchéitéJI Ondu Eco 1000JI Vulcasteel Wall
(Linéaire/Micro/Lisse) en 50 mm
JID 200-375-750JI Onduroof PIR (mise à jour)
Panneaux tuiles isolésJI Roof PIRJI SF Wall 1000 (Linéaire/Micro/Lisse)
JI Permapan (mise à jour)JI Roof PlusJI FT Wall 1100 (Linéaire/Micro/Lisse)
Image
Loc2025- JorisIde Profils

 

Ajout des panneaux de couvertures JI Vieo Roof 1050

Image
Loc2025- JorisIde Vieo Roof

 

 

1.2.2 Catalogue de Boulons

Modifiés

Modification de la combinaison de boulons CHC

Nom court commençant par VIS pour les vis à béton Hilti (HUS), Spit (TAPCON) et Wurth (W-BS)

Boulons Etanco

Image
Loc2025 - Boulons ETANCO

 

 

 

 

Modification des désignations des assemblages de boulons et des codes articles des Etanco Goldovis

Image
Loc2025- Etanco Goldovis

Chevilles HILTI

Image
Chevilles HILTI

 

 

 

 

Modification des chevilles HILTI HST4-R, HST4-R-BW et HST4-R-DN

Image
Loc2025- Hilti HST4-R

 

Ajoutés

Ajout de combinaisons de boulons EN15048 SB8.8 avec finition ZINGUE (ZN

Image
Loc 2025 - Combinaisons avec finition ZINGUE

 

Chevilles HILTI

Image
Chevilles HILTI

 

 

 

 

Ajout des chevilles HILTI HSL-3-SKR,HILTI HSL-3-GR et HILTI HSL-3-R

Image
Loc2025- Hilti HSL-3-R

 

Ajout des chevilles HILTI HST4

Image
Loc2025- Hilti HST4

 

Supprimés

Suppression des chevilles HILTI HST3-R

 

1.2.3 Catalogue de Matériaux

Modifiés

Mise à jour des épaisseurs et des matériaux dans le fichier marketsizes.dat

Image
Loc2025-marketsizes.dat

 

Ajoutés

Ajout de nombreux matériaux bois CLT (Cross Laminated Timber ou Panneau Massif Lamellé-Croisé) avec attributs utilisateurs spécifiques aux nouveaux objets bois (inclus dans le SP1 et les Services Packs suivants)

 

Image
Loc2025- Catalogue CLT Bois

 

1.2.4 Catalogue de Formes
 Ajoutés

Ajout d'un article symbolisant le NORD

Image
Loc2025- NORD

 

MEISER

Image
Loc2025 - Logo MEISER

 

 

 

 

Ajout des marches métalliques Tolplus / Tolmixte / Tolhuit / Tolpicot

 

Image
Loc2025- Meiser2

 

SIMPSON

Image
Loc2025 - Logo SIMPSON

 

 

 

 

Ajout d'un sabot SIMPSON_SAEL380-120-2 pour utilisation avec le composant personnalisé Appui panne. Les autres articles de Simpson Strong Tie sont sur le Tekla Warehouse

 

Image
Loc2025- Article-SIMPSON_SAEL380-120-2

 

1.2.5 Catalogue d'Armatures
 

Ajoutés

Fichier rebar_database.inp

Ajout du paragraphe Fil Garde-Corps pour pouvoir utiliser Ø 1 à 4 pour le composant personnalisé Panneaux de Garde-Corps présent dans le modèle prototype Serrurerie

 

1.2.6 Catalogue de treillis soudés
 

Ajoutés

Fichier mesh_database.inp

Ajout du paragraphe Nuance Treillis Garde-Corps pour pouvoir utiliser Ø 1 à 4 pour le composant personnalisé Panneaux de Garde-Corps présent dans le modèle prototype Serrurerie

1.3 Fichiers objects.inp

Les fichiers objects*.inp du dossier common\inp ont été divisés en plusieurs fichiers en fonction des onglets de la boîte de dialogue des attributs utilisateurs. Il en a été fait de même avec ceux de l'environnement France. Retrouvez plus d'infos sur la provenance des onglets dans le fichier objects_inp_tab.txt situé dans le dossier france

 

Image
Loc2025-Objects_FR

1.4 Listes et Gabarits

1.4.1 ID_Contrôle Entités IFC

Les armatures et treillis soudés sont maintenant contrôlés par cette liste

 

1.4.2 ID_Composants

Nouvelle liste permettant de sélectionner les composants personnalisés et les composants système

Image
Loc2025- ID_composants

           

1.4.3 Ae_liste plaques.pdf.rpt

Nouvelle liste permettant de lister des plaques créées en pièce et en profil plat avec :

  • un tri par localisation
  • un tri et un total par finition
  • un tri et un total par épaisseur

     

Image
Loc 2025 - Liste plaques

1.5 Custom Variables (variables personnalisées)

Modification des custom variables (variables personnalisées) suivantes :

CUSTOM.SLOPE_ANGLE_PERCENT et CUSTOM.SLOPE_ANGLE_DEGREE qui affichaient 0.00 si le plan de travail n'était pas au sol

 

Ajout des dll US avec mise à jour des custom variables (variables personnalisées)

 

Ajout des custom variables (variables personnalisées) suivantes :

NOMTypeOBJETDescription
CUSTOM.IS_SHEET_LENGTH_05IntegerPièceAffiche 1 si la longueur se termine par 0 ou 5, sinon 0
CUSTOM.HAS_BLIND_HOLESIntegerPièceVérifie la présence de trous borgnes dans la pièce. Renvoie 1 si vrai, 0 sinon
CUSTOM.HAS_TAPPED_HOLESIntegerPièceVérifie la présence de trous taraudés dans la pièce. Renvoie 1 si vrai, 0 sinon
CUSTOM.RAYONSStringPiècePermet de lister plusieurs rayons sur une polypoutre (ex: main courante de garde-corps)

Modification des filtres de sélection et d'affichage suivants avec des custom variables (variables personnalisées) pour les pièces :

custom_pieces_fr.VObjGrp, custom_pieces_fr.SObjGrp

1.6 Dessins

Nouveaux standards de couleurs de dessins : standard et Couleurs Trimble Connect

Image
Loc2025- standard color

 

Image
Loc2025- TC color

 

Ajout de paramètres détaillés ts_Matériau permettant de représenter les pièces en fonction de leur matériau :

 AcierBétonBois
Représentation   
Lignes visiblesBleu-vertRGB 84 84 84RGB 189 94 0
Arêtes cachéesNoirNoirNoir
Propres arêtes cachéesNoirNoirNoir
Axe centralVert foncéVert foncéVert foncé
Lignes de référenceRougeRougeRouge
Faces pièce   
TypeAucunAucunAucun
CouleurGris 90%Gris 90%Gris 90%
Arrière-planAucunAucunAucun
Sections   
TypeAucunAutomaticANSI31
CouleurGris 70%Gris 50%Orange
Arrière-planAucunAucunAucun

 

Image
Loc2025-Plans d'ensemble ts_Matériau

 

Les fichiers de paramètres d'impression standard.PdfPrintOptions.xml ont été modifiés comme suit pour les dossiers et les épaisseurs de ligne (seront inclus dans un futur Service Pack) :

 AcierBétonBois
Dossier\Steel\drawing_settings\Concrete\drawing_settings\Timber\drawing_settings
Noir111
Rouge111
Vert311
Bleu511
Cyan411
Jaune/Olive211
Magenta422
Marron111
Vert foncé311
Bleu foncé511
Bleu-vert422
Orange111
Gris111
Gris 30%111
Gris 50%111
Gris 70%111
Gris 90%111
RGB 152 152 152222
RGB 84 84 84242
RGB 189 94 0222
Perso RGB 0 0 255x4x

1.7 Export IFC

Ajout d'attributs dans Tekla Commun pour Coordination view default properties

 

Image
Loc2025- IFC_Coordination view default properties

1.8 Export DWG des plans 

Ajout de tous les types de lignes au lieu des lignes uniquement
Mise à jour du dossier d'export pour tous les enregistrer sous

1.9 Informations personnalisées

Suppression des informations Revit Archicad et Escalier-95

Ajout des informations personnalisées pour les profils d'enveloppe :

QuantitéLongueur Poids
NomLong brute Calepinage - Valeurs unitaires uniquement (attribut RCT_GrossLength)Surface nette projetée plan XY local (Plats)
ProfilPhaseSurface Projetée (Profils Enveloppe)
MatériauLocalisation 
Image
Loc2025 - Enveloppe pour les Informations personnalisées et les plats

 

Image
Loc2025 - Enveloppe pour les Informations personnalisées et les profils enveloppe
Back to top

2. Paramètres pour l'Acier

2.1 Modélisation

2.1.1 Organisateur

Modification de l'ordre des colonnes pour qu'il ne soit pas nécessaire de déplacer la quantité (#1) en #3 pour l'export Excel. Correction des titres des gabarits

 

Image
Loc2025-Organizer-ExcelTemplates

 

Ajout du gabarit Excel Enveloppe.xlt

 

Image
Loc2025-Organizer-ExcelTemplate-Enveloppe

2.1.2 Composants système

Modifiés

Commande Options - Components

Standard des boulons utilisé par défaut SB8.8 remplacé par SB8.8G-EN 15048

 

Fichiers des composants système - standards de boulons utilisés :
- Défaut
- SB8.8G-EN 15048 pour les boulons ordinaires
- HR8.8G-EN14399-3 pour les boulons HR
- FHC8.8Z- ISO 10642 pour les boulons fraisés

 

Ajoutés

Génération de pannes (50) : ajout des fichiers enregistrer sous Solivage-IPE180 et PMO-Z180

 

Il est maintenant possible de paramétrer un 3ème boulon dans le fichier steps.dat

Liste de distances entre crochets. ex. [130 80] dans la colonne L

 

Image
Loc2025-steps.dat_

2.1.3 Boulons

Modification du standard boulon pour les enregistrements suivants de la commande Boulons :
- standard : SB8.8 remplacé par SB8.8G-EN 15048
- HR8_8 : HR8.8 remplacé par HR8.8G-EN 14399-3
- Trou taraudé : SB8.8 remplacé par SB8.8ZN-EN 15048

 

Ajout des attributs Boulon existant et Forme boulon dans l'onglet Boulons France (anciennement Taraudage)
Attribut Forme boulon : Vous pouvez remplacer manuellement la forme du groupe de boulons qui est codée en dur en spécifiant une valeur pour l'attribut utilisateur

 

Image
Loc2025-UDABoulons

 

Image
Loc2025-UDABoulons2

 

Image
Loc2025-UDABoulons3

2.2 Listes et Gabarits

2.2.1 Listes

Modifiées

Les listes suivantes ont été modifiées :

  • Ae_liste accessoires pliages enveloppe.pdf.rpt 

Ajout d'un tri sur le nom des accessoires + prise en compte de Info Utilisateur 1 (Quantité) et Info Utilisateur 3 (Longueur)

Ajout des profils FPDDAN,FPDDANVA & ZZ 

Correction de valeurs de longueurs erronées

  • Ae_liste appro enveloppe_détaillée.pdf.rpt & Ae_liste appro enveloppe_détaillée.xls.rpt 

Ajout d'un tri supplémentaire permettant de regrouper les panneaux en fonction de la valeur de démoussage (notamment lorsque les valeurs de démoussage sont différentes à l'égout et au recouvrement)

  • Ae_liste appro enveloppe_simplifiée.pdf.rpt & Ae_liste appro enveloppe_simplifiée.rpt & Ae_liste appro enveloppe_simplifiée.xls.rpt 

Tri en premier sur la  Localisation puis par Profil
Ajout en fin de liste de totaux de longueur et de surface pour chaque profil de la liste

 

Image
Loc2025-Ae_listes appro enveloppe simplifiées

 

  • ID_Contrôle fixations.rpt

Ajout des trous hors-pièces et des Vis à béton

  • Ajout des Vis à béton (Nom court = VIS...) dans les listes suivantes :

E_liste chevilles.xls.rpt

E_liste toutes fixations.rpt, E_liste toutes fixations.pdf.rpt et E_liste toutes fixations.xls.rpt

E_liste toutes fixations par phase pièce.xls.rpt

E_pièces boulonnées.rpt et E_pièces boulonnées.xls.rpt

ID_boulons.rpt

  • Mise à jour et correction des Vis ETANCO dans les listes suivantes :

E_liste chevilles.xls.rpt

E_liste toutes fixations.rpt, E_liste toutes fixations.pdf.rpt et E_liste toutes fixations.xls.rpt

E_liste toutes fixations par phase pièce.xls.rpt

E_pièces boulonnées.rpt et E_pièces boulonnées.xls.rpt

ID_boulons.rpt

ID_Contrôle fixations

  • Ajout d'un tri sur le profil et la longueur des tiges filetées. Les longueurs des tiges filetées modélisées en pièces étaient aussi parfois erronées dans les listes suivantes :

E_liste tiges filetées.xls.rpt

E_liste toutes fixations.rpt, E_liste toutes fixations.pdf.rpt et E_liste toutes fixations.xls.rpt

E_liste toutes fixations par phase pièce.xls.rpt

  • Mise à jour des listes suivantes pour tenir compte des rondelles et des écrous Nord-Lock modélisés en boulons et en articles dans les listes suivantes :

E_liste toutes fixations.rpt, E_liste toutes fixations.pdf.rpt et E_liste toutes fixations.xls.rpt

E_liste toutes fixations par phase pièce.xls.rpt

  • Correction des listes suivantes car les rondelles en pièces apparaissaient par erreur en tant que rondelles Nord-Lock et les rondelles en articles apparaissaient par erreur en tant que rondelles en pièces et rondelles Nord-Lock (inclus dans le SP1 et les Services Packs suivants) :

E_liste toutes fixations.rpt, E_liste toutes fixations.pdf.rpt et E_liste toutes fixations.xls.rpt 

E_liste toutes fixations par phase pièce.xls.rpt

 

Ajoutées

Les listes suivantes ont été ajoutées :

  • Ae_liste accessoires pliages enveloppe.xls.rpt avec :
    • un tri par localisation
    • un tri suivant l'épaisseur du revêtement renseignée dans les attributs utilisateurs enveloppe de l'habillage (inexistant, extérieur ou intérieur) qui fait apparaître une image avec un repère de laquage différent suivant le cas
    • un tri suivant la finition (couleur RAL), le nom de l'habillage, le profil, le matériau et l'épaisseur de revêtement

La liste fait apparaitre une longueur totale ainsi que pour chaque longueur différente les informations d'emboïtement, de sens, de crantage et de référence
La liste prend aussi en compte (si elles sont renseignées) les valeurs de Info Utilisateur 1 (Quantité) et Info Utilisateur 3 (Longueur)

Possibilité pour l'utilisateur d'ajouter des quantités et des longueurs manuelles pour commander les habillages

NOTE : Il faut gérer les sauts de pages manuellement pour imprimer sinon les images seront coupées lors de l'impression
Il faut imprimer la liste en PDF pour la transmettre à quelqu'un qui n'a pas Tekla Structures sinon les images n'apparaitront pas

 

Image
Loc2025-Liste accessoires pliages enveloppe

 

  • ID_pièces_seules_with_Repères_Masqués.rpt 

Nouvelle liste qui permet de connaitre le repère masqué sur les pièces seules dans le cas où on veut attribuer des repères manuellement (inclus dans le SP1 et les Services Packs suivants)

2.3 Fichiers CN au format DXF

Traduction des noms des calques et ajout des calques de taraudages

 

Image
Loc2025- standard_DstvToDxf

 

2.4 Barcodes

Correction et modification de l'encodage des Barcodes pour les croquis de débits et d'assemblages

JM-DWG;J:{PROJECT.NUMBER};M:{ASSEMBLY_POS};P:{PART_POS} 

JDM-DWG : Job Drawing Mainmark - DRAWING    

PROJECT.NUMBER : Numéro de projet

ASSEMBLY_POS : Repère assemblage

PART_POS : Repère pièce

2.5 Gabarits de clonage

Mise à jour du prototype de clonage et des croquis GC, Treillis et PRS (inclus dans le SP1 et les Services Packs suivants)

Back to top

3. Paramètres pour le Béton

3.1 Dessins

Harmonisation pour créer les repères et les épaisseurs de dalles ainsi que la gestion des surcharges
Ajout des valeurs Repère, G, Q et Description ​dans l'onglet France - Béton
Mise à jour du gabarit liste_surchages_planchers.tpl pour prendre en compte aussi bien les valeurs dans le composant Sens porteur dalle que les attributs dans la dalle

Image
Loc 2025 - surcharges planchers attributs utilisateurs

 

Image
Loc 2025 - surcharges planchers Sens porteur dalle

 

Image
Loc2025-Béton - Plans d'ensemble 3

 

Ajout des paramètres détaillés ParRepèreArmature permettant de représenter et de repérer les armatures en fonction du repérage séquentiel des armatures

 

Image
Loc 2025 ParRepèred'Armatures

3.2 Composants personnalisés

Mise à jour du composant personnalisé Chapeaux, avec l'ajout des treillis soudés

 

Image
Loc2025-Composant chapeaux

 

Chaînage Horizontal & Vertical : Mise à jour des boîtes de dialogues et standards pour les composants : Ferraillage chaînage, Raidisseur voile, Raidisseur angle, Raidisseur angle T, Raidisseur noyé

3.3 Listes

Mise à jour de la liste R_liste ferraillage béton.pdf.rpt pour améliorer la visibilité des coupleurs dans la liste

 

Image
Loc2025-Coupleur-Liste ferraillage béton

3.4 Custom Variables (variables personnalisés) 

Fichiers RebarCoupler.Symbols.dat & RebarCoupler.Udas.dat : mise à jour pour prendre en compte le changement de variable XS_REBAR_END_SPECIFIC_UDA_METHOD=SHORT_AND_LONG 

Back to top

4. Paramètres pour le Bois

4.1 Composants système

Ajout des 51 fichiers d'enregistrements suivants de composants dédiés au bois (package Construsoft du Tekla Warehouse) :

 

Image
Loc 2025 - Bois - Composants système

 

4.2 Composants personnalisés

Ajout du composant personnalisé Appui panne.uel

 

Image
Loc 2025 - Bois - Composants Personnalisés

 

Image
Loc2025- Timber CC Appui panne 2025

4.3 Sections

Ajout des 11 fichiers suivants de sections (.uel et .lis) :

 

Image
Loc 2025 - Bois - Sections

4.4 Paramètres de modélisation

Ajout de 10 fichiers d'enregistrements de paramètres de modélisation

4.5 Filtres de vues des dessins

Ajout des 81 fichiers d'enregistrements suivants de filtres de vues des dessins :

Image
Loc 2025 - Bois - Filtres de vues de dessins

4.6  Propriétés des croquis d'assemblages

Ajout des 25 fichiers d'enregistrements suivants de propriétés de croquis d'assemblages : 

 

Image
Loc 2025 - Bois - Propriétés des croquis d'assemblages

4.7  Propriétés des croquis de débits

Ajout des 5 fichiers d'enregistrements suivants de propriétés de croquis de débits :

 

Image
Loc 2025 - Bois - Propriétés des croquis de débits

 

4.6  Catalogue de dessins prototypes

Ajout des 10 fichiers d'assistants suivants pour le catalogue de dessins prototypes :

 

Image
Loc 2025 - Bois - Catalogues de dessins prototypes

4.7  Filtres de sélection

Ajout des 48 fichiers d'enregistrements suivants de filtres de sélection pour la modélisation

 

Image
Loc 2025 - Bois - Filtres de sélection

4.8  Filtres de vues

Ajout des 14 fichiers d'enregistrements suivants de filtres de vues pour la modélisation  : 

 

Image
Loc 2025 - Bois - Filtres d'affichage

4.9 Organisateur

Ajout des 28 fichiers suivants de filtres, de catégories et de gabarits pour l'Organisateur

 

Image
Loc 2025 - Bois -Organisateur

4.10  Représentations d'objets

Ajout des 17 fichiers d'enregistrements suivants de filtres de groupes et de représentations d'objets

 

Image
Loc 2025 - Bois - Représentations d'objets

 

4.11  Ruban

Un nouvel onglet CS_BOIS contenant les outils Construsoft apparait avec le rôle Bois (role_Bois.ini) et le rôle Complet (role_Complet.ini)

 

Image
Loc 2025 - Bois - Ruban ok

 

Un nouvel onglet BOIS contenant Timber objects extension apparait avec tous les rôles : Poutre Bois, Poteau Bois, Panneau Bois, Mur Bois et Dalle Bois  (inclus dans le SP1 et les Services Packs suivants)

 

Image
Loc2025-Ruban objets BOIS

4.12  Listes

Ajout des 21 fichiers d'enregistrements suivants de gabarits pour les listes (.rpt) :

 

Image
Loc 2025 - Bois -Listes

4.13  Gabarits

Ajout des 11 fichiers d'enregistrements suivants de gabarits pour les plans (.tpl) :

 

Image
Loc 2025 - Bois - Gabarits

 

4.14  Fichiers CN

Exports localisés en français mais disponibles avec la souscription d'une licence à Construsoft

 

Format BVX

 

Image
Loc2025-ExportBVX

 

Format BTL

 

Image
Loc2025-ExportBTL

 

Back to top

5. Tekla Warehouse

5.1 Configurateur

https://warehouse.tekla.com/#/catalog/details/uc89c0562-0e5b-4452-934a-995f12b5823e

 

Image
Loc 2025 - Configurateur

 

 

 

 

 

Création d'une version 7.4 pour Tekla Structures Version 2025 pour la prise en charge du sous-dossier profiles dans le dossier profil pour le nouveau catalogue de profils

5.2 Embodied Carbon Calculator

https://warehouse.tekla.com/#/catalog/details/1ce84b73-4b63-4e1a-bb77-1f51374829f3

Ajout des différents standards localisés pour l'environnement France (4 fichiers dans le dossier \Environments\France\ConstructionManagement\model_settings) :

  • Acier.CO2eGroup.xml pour l'Acier
  • Béton.CO2eGroup.xml pour le Béton
  • Bois.CO2eGroup.xml pour le Bois
  • CostDefinitions.d2s.xml pour la Définition des Coûts

 

Image
Loc2025- EmbodiedCarbonCalculator

5.3 Placing View

https://warehouse.tekla.com/#/catalog/details/0c53c94b-b8db-4afb-858d-ddda98b8c5b3

Cet outil place automatiquement les vues sur le dessin selon la mise en page (MCI_V.lay) ou une mise en page équivalente (la position des titres doit être conservée). Il fonctionne dans un dessin ouvert mais aussi lorsque les dessins sont fermés. Il est nécessaire d'avoir le fichier MCI_A3V.tpl dans le dossier du modèle ou dans le dossier utilisé pour vos gabarits dans votre dossier FIRM. Le contenu du dossier attributes doit être copié dans le dossier attributes du modèle courant ou directement dans le dossier FIRM

 

Image
Loc2025-TWH_PlacingViews

5.4 Point de base sur maillage

https://warehouse.tekla.com/#/catalog/details/fb8d2cba-8f86-4958-8883-596b2f5eed72

 

Image
Loc 2025 - Point de base sur maillage

 

 

 

 

 

Correction du problème suivant : avec un séparateur décimal [.] un message d'erreur apparaissait

5.5 Composants personnalisés Acier

Mise à jour des composants personnalisés Acier suivants pour la version 2025 et suivantes afin d'utiliser les nouvelles normes des standards de boulons : 

SB8.8 et HR8_8 remplacés respectivement par SB8.8G-EN 15048 et HR8.8G-EN 14399-3

NomVersion
Attache Lisse tube2.0.1
Diamond - Composant personnalisé Marche2
Goujon sur aile1.0.1
JK Technic - Composants Personnalisés Marche et Panneau1.0.0
Joint raidisseur1.0.0
Main courante1.0.0
Marche caillebotis1.0.0
Meiser - Composant Personnalisé pour marches métalliques (Tol....)1.0.0
Meiser - Composant personnalisé marche droite caillebotis1.0.0
Poutre ame poteau 1.0.0
Tige filetée2.0.0
Trous de galva2.0.0
Image
Loc2025 - Composants personnalisés

 

Composant personnalisé Trous de galva modifié pour prendre en compte l'inclinaison de la pièce secondaire

 

Image
Loc2025-CC_TrouGalvaV2

5.6 Nord-Lock

https://warehouse.tekla.com/#/catalog/details/6874a1de-fd4e-46b1-9f08-9e8218f633c7

Image
Loc 2025 - Nord-Lock

 

 

 

 

 

Assemblages boulonnés durables dans la construction métallique. 
Des séries de rondelles en métrique et washers en impérial : NL, NLSS, NLSS-254, NLSPSS-718, NLX, NLSC, etc...) et écrous combi NLCN
Le nom RONDELLE est utilisé pour les dimensions en métrique et WASHER en impérial dans le catalogue de boulons

 

Image
Loc2025-TWH_Nord-Lock

 

Image
Loc2025-TWH_Nord-Lock1

 

Le catalogue d'assemblages de boulons propose 6 combinaisons en exemple :

 

Image
Loc2025-TWH_Nord-Lock2

 

Le catalogue de formes offre un échantillon d'articles de quelques produits. 

Vous pouvez en télécharger encore plus sur le site

https://www.nord-lock.com/fr-fr/nord-lock/wedge-locking-products/

 

Image
Loc2025-TWH_Nord-Lock3

 

Une liste dédiée a été créée et est aussi disponible au téléchargement

 

Image
Loc2025-TWH_Nord-Lock4

 

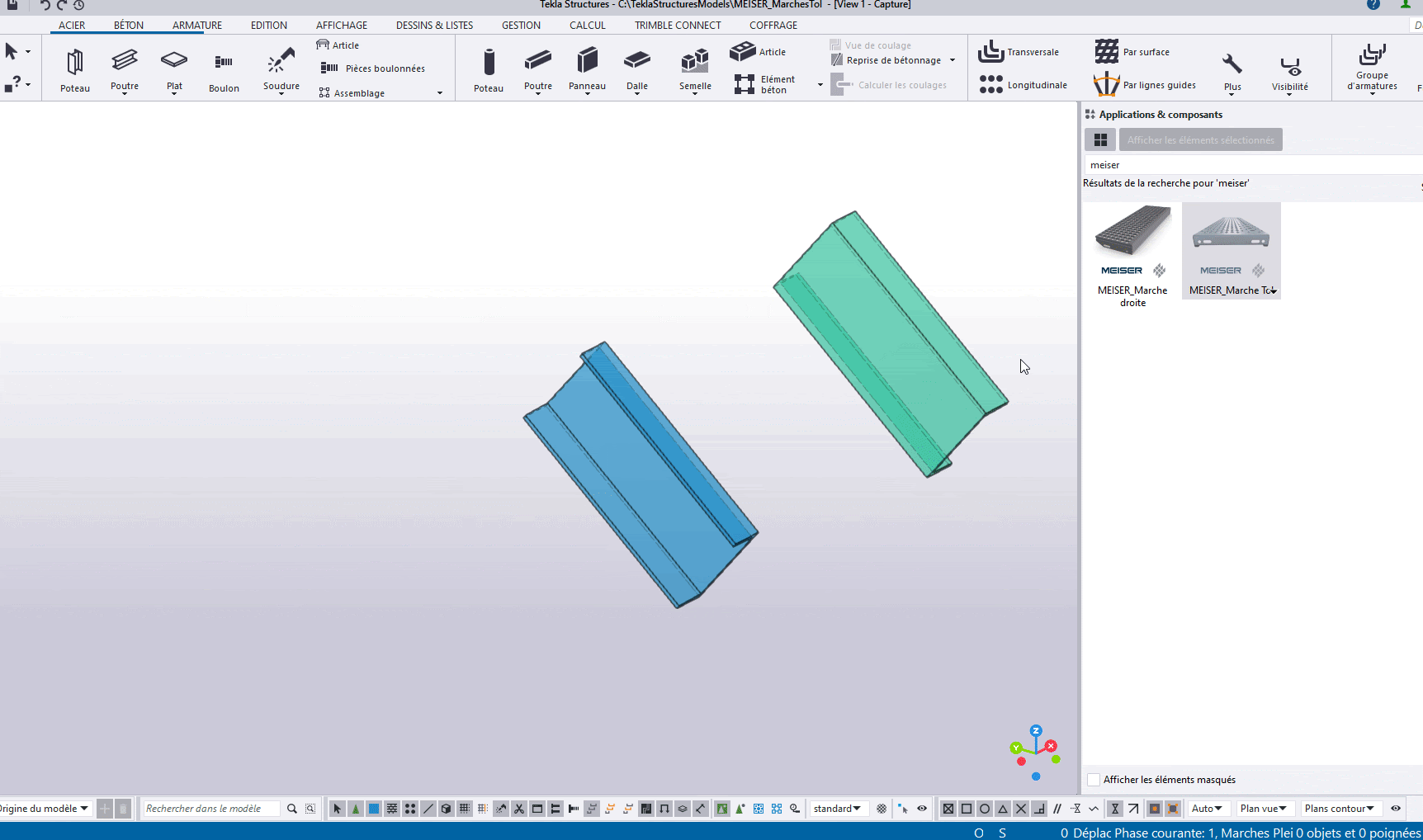
5.7 MEISER

https://warehouse.tekla.com/#/catalog/details/c5955374-2f81-465f-8c70-bd32dcfd744b

 

Image
Loc 2025 - MEISER

 

 

 

 

 

Image
Loc2025- Meiser1

 

Ajout des marches métalliques Tolplus / Tolmixte / Tolhuit / Tolpicot en versions pleines et simplifiées 
Note : Pour une meilleure utilisation dans Tekla Structures, il vaut mieux favoriser les marches simplifiées
 

Image
Loc2025- Meiser

 

Un composant personnalisé pour la mise en place de ces marches est également disponible

 

Image
Loc2025- Meiser CC Marche Tol

5.8 Mise à jour des boulons

https://warehouse.tekla.com/#/catalog/details/4049d0f6-a6ae-4a8c-b88b-747e6acec45b

Image
Loc2025 - MAJ des boulons

 

 

 

 

 

Cette macro met à jour les boulons existants si vous ouvrez votre modèle avec un autre catalogue de boulons avec des longueurs de boulons modifiées (exemple : catalogue de boulons initial avec des longueurs de boulons de 5 en 5 remplacé par un catalogue de boulons avec des longueurs de boulons de 10 en 10)

5.9 Renommeur CN

https://warehouse.tekla.com/#/catalog/details/77f40c61-f1dc-486c-a3ca-a3e161dd5c10

Nouvelle version permettant de renommer les fichiers CN en ajoutant les informations suivantes (un aperçu s'affiche en dessous des 2 colonnes de composition des fichiers CN) :
 

Valeur d'attributs utilisateurDateEpaisseur
Nom et Numéro du projetQuantitéTextes

Il est possible de :

  • Sélectionner des fichiers ou des dossiers
  • Conserver les fichiers originaux en cochant la case correspondante
  • Rechercher dans les sous-dossiers si vous avez sélectionné un dossier pour renommer les fichiers en cochant la case correspondante
  • Ouvrir le répertoire après avoir renommé les fichiers
  • Enregistrer sous un nom des fichiers de configuration du Renommeur CN : fichier *.cnRenom. Ces fichiers sont enregistrés par défaut dans le dossier attributes du modèle courant. Il est possible de les copier ensuite dans votre dossier FIRM

     

Image
Loc2025- Renommer CN

5.10 SIMPSON Stong-Tie

https://warehouse.tekla.com/#/catalog/details/a8328991-eb99-4f6d-bcb2-f098b2f66785

Image
Loc2025 - Logo SIMPSON

 

 

 

 

Quelques exemples de sabots en articles

Plus de produits téléchargeables au format SKP sur le site https://www.simpson.fr/fr-FR/produits

 

Image
Loc2025 - SIMPSON Strong-Tie

5.11 Calepinage enveloppe

https://warehouse.tekla.com/#/catalog/details/4c56988c-9f02-4f59-8fc6-866dc12e825a

Image
Loc2025 - Calepinage enveloppe

 

 

 

 

Versions 1.7.2 (04/10/2024) - 1.7.4 (23/12/2024) - 1.7.5 (04/02/2025)
Corrections :

Les valeurs de RCT_GrossLength étaient dans certains cas incorrectes

 

Version 1.7.2 (04/10/2024) 

Evolutions :

Possibilité d'arrondir les angles des ouvertures des découpes carrées afin de créer des ouvertures circulaires 
Les antimatières des démoussages des panneaux sont maintenant prises en compte
Possibilité de personnaliser les textes de l'interface des UDA (attributs utilisateur) libres grâce au fichier RoofingCladdingTool_UDA.ail qui se colle automatiquement dans le dossier du modèle courant

 

Version 1.7.3 (22/10/2024) 

Corrections :

Lors de la mise en place de découpes de démoussage, les valeurs même grisées avaient une incidence et les informations remontées dans les attributs étaient incorrectes

Mise à disposition d'un fichier standard openings.csv compatible avec la nouvelle option d'arrondi des ouvertures carrées
Evolutions :
Lorsqu'un profil ou un matériau n'existe pas dans le catalogue, la cellule passe en rouge

 

Version 1.7.4 (23/12/2024)
Corrections :

Le préfixe de repère des pièces n'était pas enregistré dans l'outil

 

Version 1.7.5 (04/02/2025)
Corrections :

Les éléments recevaient une valeur en dy et dz qui les mettaient en biais

5.12 Ouvertures

https://warehouse.tekla.com/#/catalog/details/u65aad9e5-0d0f-446e-a172-657b8e3f7fc7

 

Image
Loc 2025 - Ouvertures OK

 

 

 

 

Composant Coffre VR : Mise à jour de la position (point d'insertion)
Mise à jour des sous-composants de ferraillages associés
Dans cette dernière version, le composant Ouvertures ne contient plus le composant Réservation

5.13 Réservation

https://warehouse.tekla.com/#/catalog/details/3a06ba66-e491-4343-8136-428a67baf85c

Image
Loc 2025 - Réservations OK

 

 

 

 

Affichage de la dimension en mm si la réservation est circulaire
Suppression du .0 dans Profil réservation dans certains cas pour les réservations circulaires

 

Image
Loc 2025 - Réservations circulaires

5.14 Appui panne

https://warehouse.tekla.com/#/catalog/details/9a1e4200-49b0-436d-91a7-09e73c39ae33

 

Image
Loc2025- Timber CC Appui panne 2025.03

 

Ce composant permet la connexion entre une poutre (bois ou métallique) sur un mur ou une poutre 
4 options de connexion sont disponibles : 

  • Une découpe du mur verticale
  • Une découpe du mur selon l'inclinaison de la poutre
  • Liaison de type sabot (non fourni)
  • Liaison avec le composant Platine (1042)

Version 1.1.0 (2025.3) 

  • Ajout de l'option pour avoir la continuité de la panne
  • Ajout de la possibilité de définir des valeurs de décalages X et Y de la réservation
  • Prise en compte des profils bois L*H avec la rotation définie sur Face
  • Modification du nom du sabot défini par défaut → SIMPSON_SAEL380-120-2 (nom du sabot exemple fourni par défaut dans l'environnement France) 
    Limitations : La modélisation des murs avec l'outil Dalle n'est pas supportée

Version 1.2.0 (2025.3b) 

Correction du lien entre l'interface utilisateur et les objets dans le composant pour :

  • Le nom de la découpe
  • Le numéro du composant
  • Le fichier d'attribut
  • L'article avec les objets dans le composant

 

Back to top
Cela a-t-il été utile?