Two sided end plate (115)

Tekla Structures
Modified: 18 Nov 2024
2025
Tekla Structures

Two sided end plate (115)

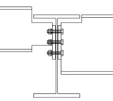
Two sided end plate (115) connects two beams to a beam or a column using end plates. The end plates are welded to the secondary beams and bolted to the main part (beam or column).

Objects created

  • End plates (2)

  • Bolts

  • Welds

  • Cuts

Use for

Situation

Description

End plates with two secondary beams. Automatic notching for bolt clearance.

End plates with two secondary beams at different heights.

End plates with two secondary beams.

A square and a skewed secondary beam.

End plates with two secondary beams. Safety connection.

End plates with two sloped secondary beams. Various notching options.

Selection order

  1. Select the main part (beam or column).

  2. Select the first secondary part (beam).

  3. Select the second secondary part (beam).

  4. Click the middle mouse button to create the connection.

Part identification key

Part

1

End plate

Picture tab

Use the Picture tab to control the position of the end plates.

Dimensions

Description

Default

1

Gap between the main part and the end plate.

2 mm

2

End plate edge distance to the secondary beam flange.

50 mm

End plates tab

Use the End plates tab to control the properties of the end plates.

Plate

Part

Description

End plate, 2nd End plate

Define the end plate thickness and height.

Option

Description

Default

Pos_No

Prefix and start number for the part position number.

Some components have a second row of fields where you can enter the assembly position number.

The default part start number is defined in the Components settings in File menu > Settings > Options.

Material

Material grade.

The default material is defined in the Part material box in the Components settings in File menu > Settings > Options.

Name

Name that is shown in drawings and reports.

Move plates 2 in y-direction

You can move the end plate on the second secondary beam side in the y-direction. By default, the plates on the second secondary side are positioned so that the holes are symmetric. To use this option, set the horizontal bolt group position to the Middle position and define the horizontal bolt group dimension on the Bolts tab. Moving the plates is useful especially when the secondary beams are skewed or curved.

End plate Edge Type

Define how the end plate is cut. The default is Rolled/Sawn.

Notch tab

Use the Notch tab to create notches for the secondary beams and to control the notch properties. Define the notches for both secondary beams.

Notch shape

Define the notch shape for the top and the bottom of the secondary beam.

Option

Option

Description

Default

Creates a square notch on the top side or on the bottom side of the secondary beam.

AutoDefaults can change this option.

No notch

Creates a square notch on the top side or on the bottom side of the secondary beam.

Define the notch dimensions. In beam-to-beam connections with a sloped secondary beam, the depth is measured as shown in the picture.

Creates a notch on both sides of the secondary part.

Define the notch dimensions.

Creates a chamfered notch on both sides of the secondary beam.

Define the chamfer dimensions.

Creates a strip.

Define the length of the strip. The flanges are cut completely.

Creates a special type of square notch.

Define the notch dimensions. The notch is square to the secondary beam. There are no default values for the length or the depth.

Notch dimensions

Define the top and the bottom dimensions of the notch if you have set the BCSA notch def option to No.

Description

1

Vertical notch dimension.

2

Horizontal notch dimension.

Notching side

Define on which side of the secondary beam the notch is created. You can define the side for both the top and the bottom of the secondary beam.

Option

Description

Default

Creates notches on both sides.

AutoDefaults can change this option.

Creates notches on both sides.

Creates a notch on the left side.

Creates a notch on the right side.

BCSA notch definition

Define whether the notch is created according to British Constructional Steelwork Association (BCSA) specifications.

Option

Description

Default

Notch dimensions.

Yes

Creates a 50 mm notch for simple beam-to-beam connections.

No

Use the options on this Notch tab to define the notch dimensions.

Bolts tab

Use the Bolts tab to control the bolts properties.

Bolt group dimensions

Description

1

Select how to measure the dimensions for horizontal bolt group position.

  • Left: From the left edge of the secondary part to the leftmost bolt.

  • Middle: From the center line of the secondary part to the center line of the bolts.

  • Right: From the right edge of the secondary part to the rightmost bolt.

2

Dimension for horizontal bolt group position.

3

Bolt edge distance.

Edge distance is the distance from the center of a bolt to the edge of the part.

4

Number of bolts.

5

Bolt spacing.

Use a space to separate bolt spacing values. Enter a value for each space between bolts. For example, if there are 3 bolts, enter 2 values.

6

Select how to measure the dimensions for vertical bolt group position.

  • Top: From the upper edge of the secondary part to the uppermost bolt.

  • Middle: From the center line of the bolts to the center line of the secondary part.

  • Below: From the lower edge of the secondary part to the lowest bolt.

7

Dimension for vertical bolt group position.

Staggering of bolts

Option

Description

Default

Not staggered

AutoDefaults can change this option.

Not staggered

Staggered type 1

Staggered type 2

Staggered type 3

Staggered type 4

Bolt basic properties

Option

Description

Default

Bolt size

Bolt diameter.

Available sizes are defined in the bolt assembly catalog.

Bolt standard

Bolt standard to be used inside the component.

Available standards are defined in the bolt assembly catalog.

Tolerance

Gap between the bolt and the hole.

Thread in mat

Defines whether the thread may be within the bolted parts when bolts are used with a shaft.

This has no effect when full-threaded bolts are used.

Yes

Site/Workshop

Location where the bolts should be attached.

Site

Slotted holes

You can define slotted, oversized, or tapped holes.

Option

Description

Default

1

Vertical dimension of slotted hole.

0, which results in a round hole.

2

Horizontal dimension of slotted hole, or allowance for oversized holes.

0, which results in a round hole.

Hole type

Slotted creates slotted holes.

Oversized creates oversized holes.

No hole does not create holes.

Tapped creates tapped holes.

Rotate Slots

When the hole type is Slotted, this option rotates the slotted holes.

Slots in

Part(s) in which slotted holes are created. The options depend on the component in question.

Bolt assembly

The selected check boxes define which component objects (bolt, washers, and nuts) are used in the bolt assembly.

If you want to create a hole only, clear all the check boxes.

To modify the bolt assembly in an existing component, select the Effect in modify check box and click Modify.

Bolt length increase

Define how much the bolt length is increased. Use this option when, for example, painting requires the bolt length to be increased.

General tab

Click the link below to find out more:

General tab

Design tab

Click the link below to find out more:

Design tab

Analysis tab

Click the link below to find out more:

Analysis tab

Was this helpful?
Previous
Next