Control number order

Tekla Structures
Upraveno: 31 Říj 2019
2026
Tekla Structures

Control number order

When you assign control numbers, you must define in what order to assign them. The order is based on the location of each part on the global coordinate system.

The options are:

  • None

  • X

  • Y

  • Z

  • -X

  • -Y

  • -Z

With positive directions (X, Y, and Z), the parts with the lowest coordinate value are numbered first. With negative directions (-X, -Y, and -Z), the parts with the highest coordinate value are numbered first.

For example, if the first direction is X, the second direction is Y, and the third direction is Z, numbering starts from the parts that have the lowest x coordinate value. If multiple parts have the same x coordinate, also their y coordinates are compared. If multiple parts have the same x and y coordinates, also their z coordinates are compared.

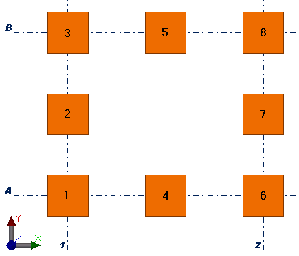
Example

In the following example, the first direction is X and the second direction is Y. The numbers 1–8 indicate the control numbers.

Bylo to užitečné?
Odeslat
Předchozí
Další